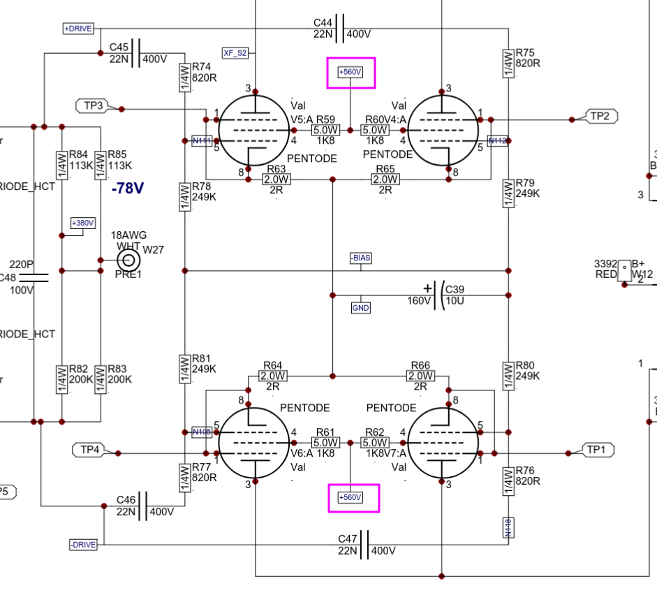
Ich nehme an, dass es sich um einen YBA-200-I handelt. Bei denen traten recht häufig Probleme mit dem Auto-BIAS auf. I.d.R. äußerte es sich darin, dass die Widerstände R63 bis R65 überlastet waren und durchbrannten.Habe heute für kleines Geld einen YBA-200 abgeholt. Nach dem Öffnen habe ich schnell einen defekten (völlig verkohlten) Kathodenwiderstand und eine verbrannte Hauptsicherung vorgefunden. Wenn nach deren Tausch alles sauber ist habe ich für einen recht annehmbaren Kurs einen kleinen portablen Röhrenamp. Ob ich ihn dann behalte wird sich dann zeigen![]()
Einen reinen Röhrentausch würde ich nicht empfehlen. Dazu bräuchte man ohnehin ein matched Quartett. Läuft dann eine Röhre irgendwann aus der Spur, würde es wieder durchgebrannte Widerstände geben.
Daher wurden viele YBA-200-I so umgebaut, dass BIAS manuell eingestellt werden konnte.
