Folge dem Video um zu sehen, wie unsere Website als Web-App auf dem Startbildschirm installiert werden kann.
Anmerkung: Diese Funktion ist in einigen Browsern möglicherweise nicht verfügbar.
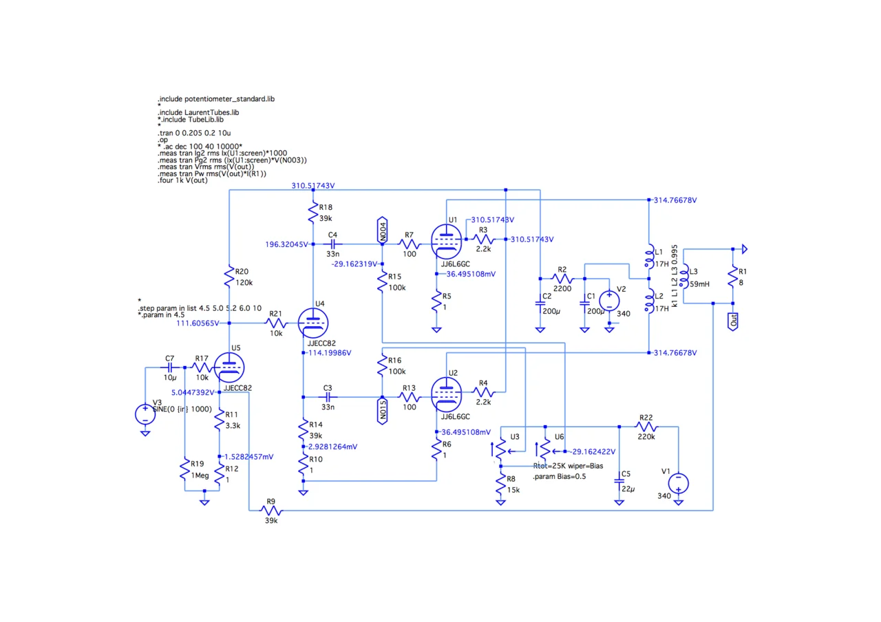
Klar, ich pack mal ein paar Bilder hier rein. Ich hab die Kiste prototypisch gebaut, also mit Modellen und Einzelteilen solange rumgeschnitzt, bis die passten.
Anhang anzeigen 183660
Anhang anzeigen 183661
Anhang anzeigen 183662
Anhang anzeigen 183663
Anhang anzeigen 183664
Anhang anzeigen 183669
Gewicht:Der Amp wiegt allein 1,6Kg und der Combo wiegt 13Kg.
missratenen Bauversuch
30 W aus wie es aussieht 2 6V6
Ich stehe auf EL84. Die Dinger machen sich in Bassamps einfach prima. Und falls es tatsächlich nur um Sound geht, würde ich sowas in der Endstufe bevorzugen.
Inzwischen kann ich.kannst du etwas dazu schreiben?
Natürlich kann er das nicht. Ich hab mal versucht, die Daten sinnvoll zu schätzen und komme damit in der Simulation auf 22W am Clipping-Punkt (und kann die 15 W für die ursprüngliche Schaltung mit EL84 reproduzieren). Das wären 50% mehr - und das glaube ich eigentlich nicht. Oder aber es klingt ähnlich komprimiert wie der Bouyer ST20, wenn man dessen kleinen Übertrager voll ausfährt. Bin mal gespannt.und der trafo ist aus einem el84-gegentaktprojekt? bist du sicher, dass der 30 watt abkann?
Bei der Leistung ist das kein Problem. Aber wozu der Elf in der Aufzählung?Super, jetzt hab ich doofe Ideen eines Fliptop-Elf-806-Emi Basslite-Kombos im Kopf....
Aber wozu der Elf in der Aufzählung?
Super, jetzt hab ich doofe Ideen eines Fliptop-Elf-806-Emi Basslite-Kombos im Kopf....
