Reparatur/Bau eines Röhrenverstärkers mit 6x KT88, Technik- und Werkstatt-Thread

  • #441
Gerade nochmal nachgeschaut:
Early 80s Four-Input DR405 Preamp, rev 1.1

Passt doch an sich alles. Keine Koppel C's am Ausgang des PI, sonst würde die DR405 Endstufe nicht funktionieren können, wenn z.B. hier ebenfalls 47nF Koppel C's vorhanden wären, so wie bei den anderen Preamps der Fall (und für die anderen Endstufen konzipiert)
 

  • #443
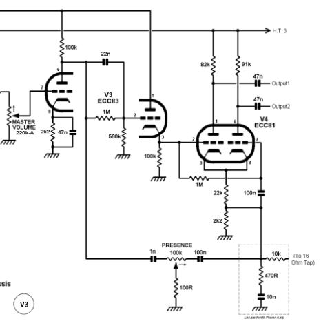
Nee, das Layout beruht auf der oben zuerst gezeigten Variante, wohl ein Preamp für einen DR103.

Anhang anzeigen 621958
Das ist ja das Problem. Das Layout beruht nicht ! auf dem DR405-Preamp.
Ach so, jetzt verstehe ich es erst so richtig.
Du hast dich natürlich auf das Layout verlassen, und danach gebaut.

Blöderweise heißt das Layout: Early 70's Layout Complete
Der Preamp Schaltplan dagegen: Early 80's

Da scheint der Herr Huss tatsächlich irgendwie etwas völlig verwurschtelt zu haben.
Gibt es denn überhaupt einen Early 70's DR405?
 

  • #444
Einen Early 70s DR405 gibt es nicht, nur das Layout beinhaltet den Preamp.

In sich sollte der Early 70s-Preamp aber ohne die 470k parallel zu den 47n funktionieren, wenn ich keinen Fehler drin habe.
 
  • #445
@E-A-D-G und @Elias:
Morgen mit unserem Triebwagen der -> Passauer Eisenbahn von Chemnitz nach Cranzahl, mit SchmalspurDampf nach Oberwiesental und selber mit Fotohalt übers berühmte Markersbacher Viadukt.

Müsste nur das Wetter besser mitspielen.
Heute, trotz tlw Regen hatten uns schon von Passau über Reg-Hof nach Chemnitz an 20 Stellen mindestens 40-50 Fotografen verfolgt. Mit Hochstativ, auf Autodächern, sogar 1 Drohne sahen wir...

Also. Bestellt schönes Wetter und kommt zum Fotografieren....
Abwechslung vom Hobby Musik.

Sorry für OT für die nicht- Interessierten
Zur Rettung sei gesagt: von 1978-1987 bei der Passauer Eisenbahnerkapelle und haben in Niederbayern im Fasching und Sylvester viele bekannte Tanzveranstaltungen und auf den Donauschiffen gespielt.
Da kann man heute nur noch träumen. 35 Auftritte im Jahr. Hobby!!
. @Chuck weiß Bescheid.
Ups gerade die Kurve noch gekriegt dass es doch nicht ganz OT wird...
Naja daher auch das Doppelhobby Bahn und Musik.
 
  • Like
Reaktionen: E-A-D-G, Chuck, StonerGreg und 2 andere
  • #446
Einen Early 70s DR405 gibt es nicht, nur das Layout beinhaltet den Preamp.

In sich sollte der Early 70s-Preamp aber ohne die 470k parallel zu den 47n funktionieren, wenn ich keinen Fehler drin habe.
Wenn du den 470k entfernst, dann liegt die Gitterspannung des Kathodenfolgers bis maximal im Bereich -90V bis -130, je nach Einstellung des Bias-Poti, und damit die Pentoden (Bias-)Spannung auf maximal -90V, und höher geht nicht, weil Bias-Poti dann auf Linksanschlag.
Das funktioniert nicht!

Ich habe mir die beiden Preamp-Varianten angeschaut.
Bei beiden ergibt sich eine Gitterspannung am PI von ~50V.
So gesehen, es müssten beide gleichwertig funktionieren, das tun sie aber ziemlich sicher nicht in der Praxis, zumindest wahrscheinlich meistens nicht.

Gleichwertig wäre deine Variante (immer) nur dann wenn der Arbeitsruhepunkt bei der V3 genau auf 1/2 HT-Spannung liegt.
Je nach Röhre bzw. Streuung wird das aber (meist) immer davon etwas abweichend sein.

Beim DR405 gibt es dieses Problem nicht weil bei dem mittels Konstantspannungsquelle die ~50V an den beiden Eingängen der PI Stufe erzeugt werden.

Deine Schaltung hat bzw. hätte den großen Nachteil, dass bei einem Wechsel der Vorstufenröhre V3 dann u.U. die Bias-Einstellung der Endröhren nicht mehr stimmt, und nachjustiert werden muß
Beim DR405 Preamp existiert das Problem nicht, eben wegen der Konstantspannungsquelle, welche die anderen Preamps so nicht haben, und auch nicht brauchen.

edit:
wenn's mein Projekt wäre, ich würde auf DR405 Preamp umbauen, auch wenn's an der Stelle im fortgeschrittenen Zustand sehr ärgerlich ist. Stabile Verhältnisse beim Bias der Pentoden, das wäre mir schon wichtig!
 
Zuletzt bearbeitet:
  • Like
Reaktionen: cfortner
  • #447
Ich werde trotzdem die beiden 470k mal hochnehmen, um zu sehen, ob 1. die Vorstufe incl. V4 ordentlich funktioniert und 2. wie dann die BIAS-Einstellung funktioniert.
 
Zuletzt bearbeitet:
  • Like
Reaktionen: Bass_Zicke
  • #448
So, Funktion der 470k getestet und einen Fehler gefunden.

Mit den 470k ist der Regelbereich des BIAS ca. -22 bis -40 V, viel zu niedrig, das macht rote Backen an den KT88. Ohne die 470k liegt der Regelbereich bei ca. -64 bis -90 V, das ist natürlich zu hoch, da machen alle KT88 zu.

Erwartet werden für korrekte BIAS-Einstellung -45 bis -50V, ein Regelbereich von -40 bis -60 V wäre also wünschenswert.

Mit den 470k wird also tatsächlich der Regelbereich der BIAS-Potis eingestellt.

Aber ich habe noch einen Verdrahtungsfehler gefunden, Pin 1 und 2 an V3 vertauscht… Da kann die Spannungseinstellung nicht funktionieren.
 
  • Like
  • Antwort hilfreich!
Reaktionen: Ray Mahogany, Bass_Zicke und krysh
  • #449
Umgelötet und siehe da: An den beiden Ausgängen des Treibers ein Signal von ca. 50V RMS! Allerdings ohne die 470k, jetzt muss ich warten bis die beiden NT-Elkos leer sind, dann werden sie wieder angeschlossen.
 
  • Like
Reaktionen: Funbasser und Bass_Zicke
  • #450
Aber:

Die BIAS-Spannung liegt mit und ohne die 470k nicht im optimalen Bereich, mal zu niedrig, mal zu hoch. Die Gleichspannungen an den beiden Anoden V5 vor den 470k liegen bei 206V und 205V, das ist erst mal ok. Komischerweise sind die mit den 470k resultierenden BIAS-Spannungen der beiden Hälften unterschiedlich.

Ich werde mal die KT88 einsetzen und mit dem Regeltrafo langsam hochregeln. Vielleicht bricht die BIAS-Spannung ohne die 470k ja ein, das ist ja auch eine (kleine) Belastung. Ansonsten kann ich die 470k durch Trimmpotis ersetzen und den BIAS sauber einstellen. Komisch ist es trotzdem, vorher werde ich alle Spannungen mit den Vorgaben vergleichen.
 
  • Antwort hilfreich!
Reaktionen: Bass_Zicke
  • #451
Die Spannungen an den Gittern der Phasenumkehr kontrollieren.
Ich habe die HT Spannung nicht mehr in Erinnerung, aus der DR405 Schaltung bzw. der Konstantspannungsquelle lässt sich direkt herauslesen wie hoch die Spannung an den PI Eingängen sein soll.
Anmerkung: nicht dass du hier bereits ein Problem hast, das durch V3 verursacht ist (siehe oben).

edit:
natürlich Endröhren einsetzen, dann gehen alle HT Spannungen noch etwas nach unten.
Wie viel fehlt dir denn zu den anvisierten -47 Volt?

Und noch eine Anmerkung:
wie du oben schon richtig erkannt hast, bei hoher Ausgangsleistung verschiebt bzw. verringert sich der Bias zunehmend in Richtung B-Betrieb.
Dieses Manko wirkt klanglich weit weniger dramatisch als es vielleicht aussieht, wenn man mit Sinus hantiert
Zum einen wird die Endstufe, wenn mit realen Signalen belastet, bei Vollaussteuerung in etwa eh nur ca. 1/4 bis vielleicht max. 1/3 der Sinus Ausgangsleistung bringen können (cleaner Aussteuerungsbereich). Und damit also weniger Einbruch der HT Spannungen im realen Betrieb mit Musiksignalen.
Zum anderen wirkt zu geringer Bias am deutlichsten, wenn der Ton bereits allmählich wieder ausklingt, ergo das Signal bereits deutlich kleiner geworden ist als z.B. im starken Signal Attack. Damit also dann nochmal geringere Ausgansleistung als die 1/3 (rms mäßig) und weniger Belastung der HT Spannungen.
Ich hoffe, ich konnte es einigermaßen verständlich in Worten erklären.
 
Zuletzt bearbeitet:
  • #452
So, KT88 drin. Alle glühen, die BIAS-Spannung lässt sich gut einstellen, obwohl der Regelbereich recht knapp ist (-45 bis -60 V) - aber kein BIAS-Strom!

Gesucht - gefunden, ich hatte die Verbindung 100 Ohm/5W zu den Gitterwiderständen 1k/5W vergessen, sie haben also keine Gitterspannung bekommen.

Ich höre am Lastwiderstand nun einen Ton über die Röhren und den AT, leistungsmässig sehr bescheiden.

Hiwatt CF 1.jpg


Da begrenzt er schon bei 4 W! Weiter aufgedreht sieht es so aus:

Hiwatt CF 2.jpg


Da kappt die rechte Seite der KT88 ab und es kommt keine Leistung, gerade 10W. Red plating gibt es nicht, der BIAS lässt sich bei beiden Seiten auf ca. 38 mA einstellen, allerdings bei sehr unterschiedlichen Poti-Stellungen der beiden BIAS-Pots.

Die Vorstufenspannungen habe ich auch alle gemessen (bis auf V5), ausgehend von Angaben eines Nachbauers auf der Huss-Seite, die roten Werte sind von mir gemessen:

Hiwatt DR405 CF Spannungen.JPG


Das sieht gar nicht so schlecht aus, obwohl die Abweichung mal nach oben, mal nach unten ist. Etwas höhere Spannungen an V1 und V2 kommen von der etwas höheren Vorstufen-Versorgungsspannung, da die untere Rail-Spannung ca. 410 V im Leerlauf beträgt und ein Choke und kein Widerstand eingebaut ist.

Mache erst mal Schluss für heute, da muss ich noch nachdenken, ausserdem kommt die Familie. Es sieht aber nach Umbau in die DR405-Preamp-Variante aus.
 
Zuletzt bearbeitet:
  • Like
Reaktionen: Bass_Zicke
  • #453
Der Umbau wird gar nicht so schwer. 4 R und einen C austauschen, zwei Widerstände anders anschliessen, einen R und einen C über ein neues Kabel an Pin 2 von V4 anschliessen, fertig.

Bin gespannt, wie sich V4/V5 dann verhalten.

Ausserdem muss ich nochmal auf Fehler kontrollieren, zwei habe ich ja schon gefunden.
 
  • Antwort hilfreich!
Reaktionen: Ray Mahogany und Bass_Zicke
  • #455
Famillje und Abbeit stören manchmal beim Basteln.

Heute habe ich V3 und V4 auf die DR405-Vorstufe umgebaut.

Geändert hat sich - nichts.

Fehlersuche: Im BIAS-Gleichrichter hatte ich eine Verbindung vergessen. Aber mit der Verbindung gibt es das gleiche Problem: Die BIAS-Spannung beträgt statt ca. 130V nur ca. 90 V.

Ich habe mal einen 700V 1,5 A Brückengleichrichter mit einem 22uF Kondensator an die AC 96V 200 mA angeschlossen, da habe ich ohne Belastung 129 V gemessen. Warum die Spannung bei 8 mA Belastung so einbricht, muss ich noch herausfinden. Dioden defekt, falsche Verbindungen?

Irritierend ist die Tatsache, dass die Signale aus dem PI/Treiber nach wie vor nicht symmetrisch aussehen. Eine Seite ist ok, die andere nicht. Da ist immer noch ein Fehler, bis zum Master ist alles gut. Ich werde noch mal die 470k hochnehmen, um PI/Treiber vom BIAS zu trennen.

Irgendwie habe ich das Gefühl, dass das Layout nicht korrekt ist.
 
  • Antwort hilfreich!
Reaktionen: Bass_Zicke
  • #456
Oder die eine Twintriodenhälfte der Treiberröhre ist im Eimer? soll ja Pferde geben, die vor Apotheken usw....

Edith: Umstecken geht vll. schneller, als Nachgucken. Das geht ja bei Nichterfolg immer noch.
 
  • #457
Habe ich auch schon dran gedacht, wahrscheinlicher ist aber ein Verdrahtungsfehler.
 
  • #458
Noch was: In dem handgezeichneten Plan ist in der Treiberposition eine ECC83, als PI eine ECC81. Kann ich auch noch versuchen.
 
  • Like
Reaktionen: clemandd
  • #459
Und geht das ohne Umlöten? Also, stimmt dann noch der Arbeitspunkt?
 
  • #460
Nicht entmutigen lassen Chris! Du hast einen wachen analytischen Verstand plus ausreichen Ahnung! Das was jetzt gerade abgeht, ist leider normal. Vielleicht die Kiste Mal zwei...drei Tage nicht anfassen......
Ich finde das was du machst mega Klasse!
 
  • Like
Reaktionen: bassilisk, alex-bass, SuperFour und 4 andere

Affiliate Links
Positive Grid
Spark Go BK
103 €
Jetzt kaufen

Beliebte Themen

Zurück
Oben Unten