Unmögbar
Well-Known Member
- Beiträge
- 955
- Bassix
- ß50.618
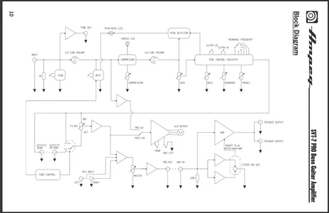
Hi Leute und Ampeg SVT 7 Pro- Nutzer. Ich habe da ein kleines "Problem" mit dem Ampeg. Ich würde diesen gerne mit einem externen Preamt, bzw. in meinem Fall mit einem Line 6 Helix Stomp betreiben, habe aber ein Probelm im Moment. Wenn ich den Preamp in die Return-Buchse des Loop schicke, dann bleibt der Ampeg stumm. Nutze ich den vorgesehenen Power-Amp-In, dann ist das Gerät Laut wie Hölle und ich kann die Enstufe nicht regeln. Nach meinem Verständnis müsste doch der Master-Regler zumindest die Endstufe regeln? Oder mache ich da was falsch? Danke schon mal.

