StonerGreg
Dr. Dezibel
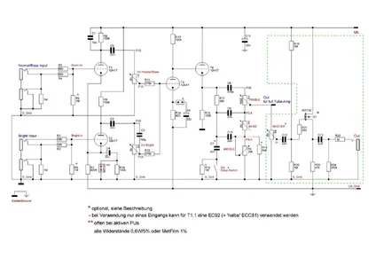
Hallo liebe Lötende,
da ich auch mal wieder Bock auf Löten habe, wollte ich mir einen Bassman-Preamp im 19"-Case bauen. Habe auf Ebay folgendes gefunden:
https://www.ebay.de/itm/Leiterplatte-fur-Fender-Bassman-5F6A-DIY-Tube-Preamp-TOP/192782081235
Was meint Ihr, hat das Projekt "tauch" für Bass oder ist der auf Gitarre abgestimmt?
Welche Modifikationen wären ggf. nötig, um es basstauglich zu machen?
@Willie, @beate oder @Flobert vielleicht?
Danke schonmal für Euren Input!
da ich auch mal wieder Bock auf Löten habe, wollte ich mir einen Bassman-Preamp im 19"-Case bauen. Habe auf Ebay folgendes gefunden:
https://www.ebay.de/itm/Leiterplatte-fur-Fender-Bassman-5F6A-DIY-Tube-Preamp-TOP/192782081235
Was meint Ihr, hat das Projekt "tauch" für Bass oder ist der auf Gitarre abgestimmt?
Welche Modifikationen wären ggf. nötig, um es basstauglich zu machen?
Danke schonmal für Euren Input!
Zuletzt bearbeitet:




