ForWatt 500 - Bau eines Röhrenverstärkers mit 6x KT120

  • #221
Ich habe durchsichtige Silikonschläuche besorgt, die über 1000V durchschlagfest sind. Vor allem die Anschlüsse und Lötstellen an den Röhrenfassungen möchte ich isolieren, um Überschlägen und unfreiwilligem Kontakt mit Messspitzen oder Fingern vorzubeugen. Es ist einfach sehr eng.

Das habe ich von Wuffenberg aus dem TT-Forum. Hat er bei der Time Bomb V gemacht (250W Bassverstärker mit zwei Radarpentoden bei 1200V Ua).
 
  • Like
Reaktionen: zeppo3000 und claudio

  • #222
So sehen die aus, werden in abgelängten Stücken über die Lötstelle und die Anschlussöse der Fassung geschoben.

IMG_7410.jpg


Ich habe begonnen, die Netzteilplatine zu bestücken. Das Löten geht mit 400 Grad einwandfrei, die Turrets sind vorverzinnt. Alle Verbindungen habe ich von oben mit den gleichen oder ähnlichen Farben wie beim Hiwatt DR405-Layout gemacht. Die Kabel sind starr und haben eine sehr temperaturfeste Isolierung, das geht ganz gut.

IMG_7407.jpg


Man sieht, wie eng es hinten im Eck zugeht, deshalb meine Vorsicht mit der geplanten zusätzlichen Isolierung.

Zwei Dioden und einen Widerstand musste ich etwas seitlich verlegen, da ich sonst nicht an die Befestigungsschrauben komme.

IMG_7408.jpg


In der Mitte war das BIAS-Geraffel verdrahtet. Dort kommen erst einmal die sechs Koppelelkos vom CF zu den Gittern der KT120 hin. Die übrigen Turrets werde ich für den BIAS-Bereich nutzen, damit dort hinten nicht zu viele Widerstände und Elkos an den BIAS-Potis montiert werden müssen.

Der Rest bleibt, bis auf den CF, der ja AC angekoppelt ist und nicht DC wie beim DR405, fast gleich.

Geändert habe ich, dass mit dem Stand By-Schalter nicht die Gleichspannung, sondern die Wechselspannung geschaltet wird. Mal sehen, ob das klappt, die Elkos ziehen ja ziemlich Impulsstrom. Wenn nicht, baue ich es zurück auf DC wie beim Hiwatt.

Außerdem ist die Vorstufe mit 12,6V geheizt, dann habe ich zur Not, nach verändertem Anschluss der Heizleitungen von 4-5 auf 4/5-9 die Möglichkeit, eine DC-Heizung aufzubauen, wenn es notwendig sein sollte.

In der Mitte kommt die Beschaltung des CF (das sind pro Seite 5 Widerstände incl. Gridstopper und Auskoppelwiderstand, ein CF soll recht leicht schwingen können) an die Pfosten bei der 12BH7, von da an die Koppelkondensatoren auf der Netzteilplatine.
 
Zuletzt bearbeitet:
  • Like
Reaktionen: claudio, beate und Bass_Zicke

  • #224
Lt. Wuffenberg sind Senderöhren wohl Divas, schwer so zu betreiben, dass sie im NF-Bereich Leistung bringen. Das wäre weit über meinen Fähigkeiten, ich bleibe bei 840V max.
 
  • Gute Idee
Reaktionen: claudio
  • #225
Ja, die Dinger sind direkt geheizt, benötigen oftmals Leistungsröhren mit riesigem Spannungshub (also sowas vom Kaliber EL34) als Treiber, man muss konsequent mit der Anodenspannung hoch und man benötigt passend gewickelte Übertrager, weil alles handelsübliche nicht passt. Passende Datenblätter mit Hinweisen für NF: Fehlanzeige.

Selbst bei den vergleichsweise einfach zu handelnden LS50 und deren Nachbauten sind ein paar wichtige Dinge nicht gut dokumentiert. Besonders, wie ein eventueller Gitterableitwiderstand dimensioniert werden muss, wenn man sie nur in AB1-Modus betreiben möchte.
 
  • Like
  • Antwort hilfreich!
Reaktionen: Bass_Zicke, cfortner und claudio
  • #226
So, die BIAS-Schaltung passt mit auf die Platine, nur die Widerstände von den Potis nach Masse kommen hinten an die Potis.

Die Netzteilplatine sieht jetzt so aus:

IMG_7412.jpeg


Die Koppelkondensatoren sind nur gelegt, nicht gelötet, weil es 100n sind und ich brauche bei ca. 50k Eingangsimpedanz der Endröhren 220n 630V.

Die forked Turrets sind toll, die festen Verbindungen unten herumlegen, die Bauteile oben hineinlegen, ohne die Drähte genau auf Abstand knicken zu müssen.

Das Platinenmaterial scheint auch sehr gut zu sein, beim Löten mit 400 Grad kokelt nichts.

Die Verbindungen zu den Potis und zur Vorstufe etc. werde ich so als kleine Kabelbäume fertigen, dass sich die Platine möglichst leicht hochklappen lässt, um an die Elkos zu kommen.
 
  • Like
Reaktionen: beate und claudio
  • #227
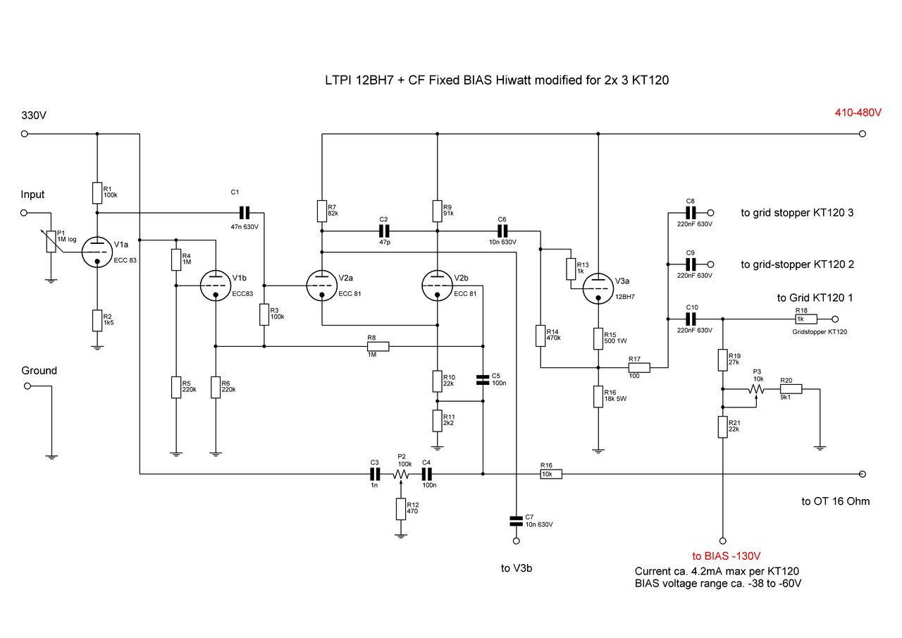
Der Schaltplan ab Mastervolume bis zu den Gridstoppern der KT120 sieht jetzt so aus:

12BH7 LTPI plus CF AC eine Seite incl Fixed BIAS.jpg

R19 und R21 sind jetzt auf der Platine, die sechs R20 bleiben an den Potis und werden masseseitig alle zusammengeführt, diese Masse wird über den Kabelbaum direkt an die Masse der BIAS-Spannung gelegt.

Das Gute ist, dass die Schaltung failsafe ist. Sollte ein Kabel zu oder von den BIAS-Potis kaputtgehen, sperrt die Röhre, weil volle -60V am Gitter anliegen.
 
Zuletzt bearbeitet:
  • #228
So eine Sch…se…

Ich habe angefangen, die Hochvoltleitungen zu verlegen.

Die Fassungen sind aus Keramik mit vergoldeten Kontakten - aber totaler Schrott.

Erstens rutschen die Kontakte mit der Röhre raus, wenn sie unten nicht absolut fixiert/angelötet sind.

Zweitens ist mir ein Kontakt der Röhrenfassung erst einmal am oberen Lötauge, dann ganz abgerissen! No go!

Werde dann die Belton Fassungen nehmen, die sind wesentlich stabiler.

Echt nervig, alles ablöten und wieder dran löten, die 12 Befestigungslöcher der Fassungen auffeilen, da die nur 3,8mm statt 4 mm haben, die Retainer wieder ausrichten beim Festschrauben - Höchststrafe.
 
  • Wow
  • Gute Idee
Reaktionen: haebbe58, bassilisk, uncool sam und eine weitere Person
  • #229
Jaja, die supertollen chinesischen Keramikfassungen, bei denen man nicht mal an die Kontakte rankommt, z.B. um sie zu richten und ggf zu tauschen. Da weine ich tatsächlich der guten alten Zeit hinterher.
 
  • Like
Reaktionen: cfortner, claudio und E-A-D-G
  • #230
Vielleicht bin ich etwas übervorsichtig, aber an der Stelle hier
1698792540323.png

würde ich in den Anschlußdrähten der Widerstände Spannungsbögen vorsehen zwecks Kompensation von Temperaturspannungen.
Die Anschlüsse im Bild sind schon saumäßig kurz geraten. Und etwas Spannungsbogen mit vorsehen macht ja nicht viel Arbeit, und schaut zudem dann auch rein optisch "fachmännisch" aus.
 
Zuletzt bearbeitet:
  • Like
Reaktionen: cfortner und haebbe58
  • #231
Der Schaltplan ab Mastervolume bis zu den Gridstoppern der KT120 sieht jetzt so aus:

Anhang anzeigen 736604
R19 und R21 sind jetzt auf der Platine, die sechs R20 bleiben an den Potis und werden masseseitig alle zusammengeführt, diese Masse wird über den Kabelbaum direkt an die Masse der BIAS-Spannung gelegt.

Das Gute ist, dass die Schaltung failsafe ist. Sollte ein Kabel zu oder von den BIAS-Potis kaputtgehen, sperrt die Röhre, weil volle -60V am Gitter anliegen.
Sollte zwischen R19 und R21 nicht besser noch (jeweils pro Bias-Poti) ein Elko gegen Masse eingebaut werden? Sonst kommt das Ripple der 130V (und seien es nur ein paar Volt) heruntergeteilt an den Gittern an. Das wird sich nicht canceln, wenn die Potentiale der einzelnen Röhrengitter unterschiedlich sind. Mit Elko hat man wenigstens etwas Dämpfung drin.
 
  • Gute Idee
Reaktionen: claudio
  • #232
Die Elkos baue ich ein, wenn es notwendig wird, im Mywatt gibt es die nicht. Wird dann auch allmählich eng.

Die Widerstände haben ca. 5-6 mm Bein unten zwischen Turret und Körper, das sieht man direkt von oben nicht so gut. Meinst Du, das reicht nicht?
 
  • #233
Sollte zwischen R19 und R21 nicht besser noch (jeweils pro Bias-Poti) ein Elko gegen Masse eingebaut werden? Sonst kommt das Ripple der 130V (und seien es nur ein paar Volt) heruntergeteilt an den Gittern an. Das wird sich nicht canceln, wenn die Potentiale der einzelnen Röhrengitter unterschiedlich sind. Mit Elko hat man wenigstens etwas Dämpfung drin.
Hm, könnte problematisch werden.
Die Welligkeit hat 100Hz als erste Harmonische, und dort müsste das resultierende RC-Filter mit der Eckfrequenz ansetzen.
Problem dabei ist, dem ganzen Filternetzwerk überlagert sich dann (von der Eingangsseite her) irgendwo ja auch das Nutzssignal.
Zumindest so weit ich das ganze hier schaltungstechnisch verstehe.
 
  • #234
Auch ein Argument.

Wie gesagt, der Mywatt 400 und der Hiwatt DR 405 haben das auch nicht. Ich werde mal sehen, ob es brummt und Elkos dann etwas bringen. Die Elkos erschweren auch das Einstellen des BIAS, da durch die Ladung die Spannung beim Einstellen immer nachläuft. Da fliessen ja nur minimale Ströme.
 
  • #235
Ich habe NOS Fassungen bei Frag Jan Zuerst bestellt, bis die kommen, ist erst mal Pause.

Mich treibt aber noch eine Frage um:

Bei den Endröhren gehen die Kathode und G3 nach Masse, in den Schaltplänen immer zusammen, oft auch schon in der Röhre miteinander fest verdrahtet.

Bislang habe ich den BIAS-Messwiderstand 1 Ohm immer zwischen Masse und die Verbindung Kathode - G3 geschaltet.

In einer alten Beschreibung von 1957 (5-1100W-Verstärker!) wird der Messwiderstand (hier allerdings 10 Ohm) zwischen Kathode und Masse geschaltet, G3 geht weiter direkt an Masse.

Macht es einen Unterschied, ob der Messwiderstand Kathode und G3 umfasst oder nur die Kathode?

Diese alten Verstärker holen aus zwei Röhren an 2500V Anodenspannung 300 - 1100 Watt! Nach der Eingangsröhre kommt ein Übertrager, der ein Paar KT 66 oder KT88 ansteuert, die ihrerseits über einen 1:2-Übertrager die beiden riesigen Endröhren treiben.

Zwei KT88 als Treiber, ich bin ein Schaf! 😳
 
  • Wow
  • Haha
Reaktionen: Ray Mahogany, claudio, Bass_Zicke und eine weitere Person
  • #236
Heute kamen tatsächlich die NOS-Fassungen an! Rechts die dunklen sind die NOS Bakelitfassung, links die neuen Plastikfassung, die man stattdessen heute kaufen kann.

IMG_7424.jpeg


IMG_7423.jpeg

Ganz andere Qualität der Kontakte, dick und massiv gegenüber den vergoldeten sehr dünnen Lötfahnen.

IMG_7425.jpeg

Das Austauschen ist tricky, zum Glück war noch nicht so viel angeschlossen. Nach drei Fassungen mache ich erst mal Pause…

IMG_7426.jpeg

Die 27k-Einspeisewiderstände habe ich jetzt länger eingelötet, dazu gute 0,22uF/630V-Koppelkondensatoren.

IMG_7427.jpeg


Jetzt der Rest der Fassungen tauschen, die Hochvolt-Leitungen anschliessen, die BIAS-Potis vorbereiten und die Netzteilelkos verdrahten, dann ist die Endstufe soweit fertig.

Bin auf die Leerlaufspannungen gespannt, der Ringkern ist ja sehr kräftig.
 
  • Like
Reaktionen: Flex Bass, claudio und Bass_Zicke
  • #237
Vielleicht noch ne Überlegung zu den Hochspannungsleitungen.
Anstatt die Leitungen zusätzlich mit Silikon zu isolieren, warum nicht gleich Kabel verwenden deren Isolierung für entsprechend hohe Nennspannung ausgelegt ist?

Zur groben Orientierung wie hoch die Spannungsfestigkeit bezogen auf die Nennspannung sein muß:

Wenn nur Gleichspannung dann also bis zu 1,5 x Nennspannung.

Zu der Anoden(-Gleichspannung) überlagert sich dann noch die Signal Wechselspannung. Bei 850V Anodenspannung dürften das dann so um die 700 bis 750V Scheitelwert Wechselspannungshub sein, appro 510 Vrms give or take.

Beides (Gleichspannung und Wechselspannung) addiert sich quadratisch zur effektiven Summenspannung (bzw. RMS) und damit
~750V Nennspannung die das Kabel mindestens haben sollte.

Ich denke, 750V Nennspannung sollten völlig ausreichend sein. Zum einen ist es die zulässige Spannung für Extremsituationen wenn Kabel dicht an dicht bei aneinanderliegend im Kabelstrang verlegt werden, bei Belastung mit Nennspannung Wechselstrom wohlgemerkt. Zum anderen liegt die Prüfspannung allemal nochmal deutlich darüber und man braucht daher keine Angst zu haben man könne umgehend in's Jenseits befördert werden wenn man versehentlich mal eines der Kabel berührt das Hochspannung 850V (Anodenspannung) führt.


Bei den Anschlüssen an den Röhrensockeln würde ich zur Isolierung Schrumpfschlauch nehmen. Die Durchschlagfestigkeit liegt bei 20 bis 25kV/mm. Zwei Stück übereinander aufgeschrumpft sollte genügen dass nichts "anbrennt"
 
Zuletzt bearbeitet:
  • Like
Reaktionen: claudio und cfortner
  • #238
Heute hatte ich mal eine weitere Stunde und habe weiter gemacht. Habe an V6-V4 die Anodenleitungen verlegt (Lötstellen an den Fassungen mit doppelt Schrumpfschlauch isoliert) und die G2-Widerstände installiert. Das ist verdammt eng in dem YAH100-Gehäuse! Ausserdem habe ich den AT installiert:

IMG_7628.jpeg


Der Ringkern hängt nicht schief, das ist eine perspektivische Verzerrung.

In den letzten Tagen habe ich die BIAS-Potis verdrahtet und die BIAS-Messleitungen von den 1 Ohm-Widerständen an die Buchsen geführt.

Jetzt noch V3-V1 verdrahten, den AT anschliessen und dann die Netzteilplatine einbauen. Dabei werde ich die Leitungen so lang machen, dass mann die Platine vorne oder hinten hochklappen kann, damit man im Service-Fall besser an die Elkos bzw. Röhrenfassungen kommt.

Dann kann das Netzteil getestet werden, vor allem die BIAS-Regelung. Die ist ja sehr niederohmig, damit die KT120 stabil bleiben, bin gespannt.
 
  • Like
Reaktionen: bassmaxxe und claudio
  • #239
Ganz schöne Klopper von Trafos! Lässt sich abschätzen, wie schwer die Kiste wird?
(oh nein, ich habe "Jehova" gesagt!)
Frohes Fest und gutes Gelingen!
 

Ähnliche Themen

Mac_News
Antworten
0
Aufrufe
1K
Mac_News
Mac_News

Affiliate Links
Graph Tech
TUSQ XL 6 String Slotted
12,90 €
Jetzt kaufen

Beliebte Themen

Zurück
Oben Unten