frutnica
Well-Known Member
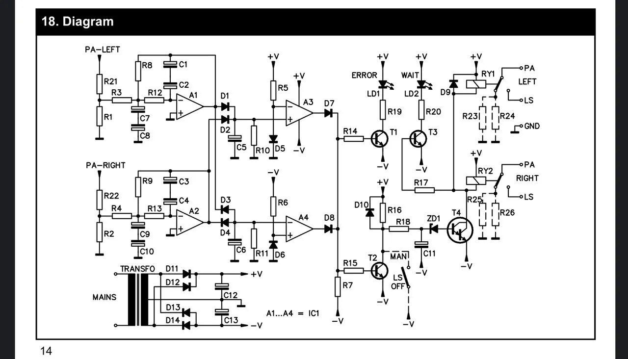
Ich habe mir diese Schaltung nun bestellt und bin gerade am löten des Teils.So etwas ist besser, aber durch den kleinen Trafo auf der Platine grösser.
![]()
Lautsprecherschutzschaltung Lautsprecher Schutz Trennrelais K4700 Velleman Bausatz WHADDA WSAH4700
Diese Lautsprecherschutzschaltung verhindert Einschaltklicken und Gleichspannung am Ausgang des angeschlossenen Verstärkers und schützt so Lautsprecher und Verstärker. Sie ist geeignet für den Stereobetrieb als auch für den Brücken Mono Betrieb...www.luedeke-elektronic.de
In der Anleitung wird der Bauprozess aber darin unterschieden, ob das Netzteil "symmetrisch" oder "unsymmetrisch" ist. Je nachdem müssen Widerstände eingebaut werden oder nicht.
Wie erkenne ich das oder kann ich das messen?
Hier ein Bild vom Trafo:

