Noch-nicht-gekaufter SVT-2pro rauscht und brummt - Hilfe!

  • Ersteller Ersteller rumblinboy
  • Erstellt am Erstellt am
  • #61
Da wurde aber noch ne andere Qualität gebaut als heute :)
nah ja ich bin ehrlich und muß gestehen dass mein 70er svt schon ziemlich häufig "geschwächelt" hat.
Besonders auffällig in den ersten Jahren seines "Verstärkerlebens" hatte der häufig "Krankheiten".

Dagegen dann die letzten 15 bis vielleicht 20 Jahre in denen ich ihn auf der Bühne und Proberaum noch gespielt habe (so bis vor 5 oder 6 Jahren?) lief er an sich stabil ohne sonderliche "Auffälligkeiten".
 
Zuletzt bearbeitet:

  • #62
Danke fürs lauschen. Ja, das war schon immer so.


Aufnahme von SVP Pro allein, nur am 230 Volt Netzstromkabel - ohne das er an einer Endstufe (ausgeschaltet) oder an einem Lautsprecher hängt. Das Gehäuse schwingt. Mikrofon ist über dem Gehäuse.
Anhang anzeigen 520783


Preci -> SVP Pro PreAmp Out -> Endstufe -> Mikrofon vor Lautsprecher. Gain 0, Master 0. (Einschaltklick von SVP Pro, Rauschen).
Anhang anzeigen 520784

Preci -> SVP Pro Effect Out -> Endstufe -> Mikrofon vor Lautsprecher. Gain 0, Master entfällt (wie bei "non pro"). (Einschaltklick von SVP Pro, Ruhig).
Anhang anzeigen 520796

Anhang anzeigen 520797

Habe keine Vergleiche. Wie brummt, hisst oder hummt denn euer SVP Pro?
Sample #1
vermutlich Trafobrummen welches das Metallgehäuse zum Mitschwingen anregt.
Trafobrummen kommt leider hin und wieder vor und mit "Hausmitteln" kann man dagegen wenig ausrichten. Ich denke aber irgendwo mal gelesen zu haben dass man den Eisenkern des Trafo mit einer Art dünnflüssigen Harz tränken kann um das Brumm-Problem zu beheben. Dazu wird man aber (denke ich) den Trafo "auseinander nehmen" müssen. Eventuell den Trafo einschicken an eine darauf spezialisierte Manufaktur?
edit:
der Trafo in meinem HiFi Stereo Verstärker war nach einigen Jahren auch plötzlich der Meinung etwas Brummen zu müssen. Irgendwann scheint er der Meinung gewesen zu sein er hätte genug gebrummt und das Brummen ist von allein wieder verschwunden. Bin gespannt wann der Trafo sich das wieder anders herum überlegt...

Sample #2
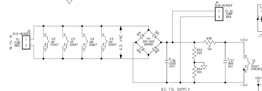
das 100Hz Brummen stammt sehr wahrscheinlich von der DC-Heizung V1. Die Situation hier (Effect-Send) ist womöglich in etwa vergleichbar als würdest das Signal bei voll aufgedrehtem Master am Preamp-Out abgreifen.
Ich kann es mir hier nur damit erklären dass die nachfolgenden Geräte bzw. Eingangsstufen einen sehr hohen Gain (Verstärkung) haben und damit das Brummen der DC-Heizung V1 hier hörbar wird.

Das System V4b arbeitet (wie V5) als Bufferstufe und führt das Signal weiter an den Grafik-EQ oder bei ausgeschalteten EQ direkt an den Effekt-Send.
Hinweis:
Ich hab das im Beitrag oben aus dem Gedächtnis heraus falsch beschrieben. Dort habe ich fälschlicherweise behauptet V5 würde das Signal an den Effekt-Send senden.

Sample #3
kein 100Hz Brummen von der DC-Heizung V1 zu hören weil der Master auf Null steht.
Und weil der Master auf Null steht (der Master sitzt direkt vor V5, und daneben faktisch hinter dem Effekt Return) kommt diese temporäre Rauschfahne ziemlich sicher von V5. Deswegen ist die Rauschfahne im Sample #2 nicht hörbar weil der Effect-Send vor V5 sitzt.
Zwischen Master-Poti und Preamp-Out Buchse sitzt rein nur die V5 als Bufferstufe. Viel Möglichkeiten gibt's also nicht wo diese ominöse Rauschfahne bei deinem svp herkommt.
 
Zuletzt bearbeitet:
  • Like
Reaktionen: FenderOli
  • #63
Mann oh Mann, dem Inschinör ist nix zu schwör, auch das Löschen von Text beim nacheditieren von Kommentaren.

Deshalb hier nochmal.
Deine Annahmen sind so nicht ganz korrekt. Du gehst davon aus, dass die geregelte (Ausgangs)Spannung genauso gross ist wie die ungeregelte (Eingangs)Spannung. Wäre das so, dann wäre in der Tat kaum (Abwärts)Regelung möglich. In der Realität ist die geregelte Spannung aber meist ca. einige Volt geringer als die Ladespannung der Ladeelkos. Die Ladelekos müssen also nur diese Differenz (minus einer Diodenstrecke) für die Dauer von einer Halbwelle überbrücken und können damit die Reglerausgangsspannung brummfrei halten. Diie Ladelekos sind dazu jedoch weiterhin erforderlich und deren Kapazität bestimmt wieviel Strom bzw Ladung man während einer Halbwelle entnehmen kann, ohne das die Ladespannung unter den erforderlichen Wert für eine effektive Regelung fällt. Geht sie weiter runter ist die Regelung nicht mehr effektiv und die geregelte Spannung fängt stark an zu brummen (kennt man von zu sparsam dimensionierten Netzteilen)
Das ist natürlich ohne Frage alles richtig wie du es beschreibst.
Mir ging es im Beitrag #54 vorrangig um ungeregelte Spannungsversorgungen wie sie in der Versorgung (Railspannungen) von Class A/B Endstufen und Röhrenverstärkern allgemein typisch sind.
Ich hab das im Beitrag oben entsprechend noch ergänzt dass es um ungeregelte Versorgungen geht

Bei der etwas "ominös" wirkenden DC-Heizung V1 im svp preamp habe ich damals noch überlegt ob sich mit Hilfe einer einfachst gestrickten Regelung das anteilige 100Hz Brummen beseitigen lässt.
Die ungeregelte Spannung für V1 ist wegen der Durchlassspannung Dioden des Brückengleichrichters bereits um ~0,6V bis 0,7V geringer als die Heizspannungen für V2 bis V5 (gleicher Trafo Anzapfungspunkt) und liegt damit eh schon an der unteren Grenze damit die Röhre noch ordentlich arbeiten kann. Eine Regelung würde die Spannung dann nochmals merkbar verringern und die Spannung würde im Ergebnis zu klein werden.

Und die letzte Überlegung die ich hatte war die Heizung für V1 (ganz klassisch) direkt an die AC-Heizung für V2 bis V5 zu legen, ergo die Gleichrichtung zu überbrücken. Allerdings hätte ich dazu Leiterbahnen auftrennen müssen und das war es mir einfach nicht wert. Zumal ich persönlich an sich ja kein Problem damit habe weil ich den Gain nicht als "Master" benutze bzw. missbrauche und daher das Brummproblem bei mir kein Thema ist und nicht in Erscheinung tritt
 
Zuletzt bearbeitet:

  • #64
nah ja ich bin ehrlich und muß gestehen dass mein 70er svt schon ziemlich häufig "geschwächelt" hat.
Besonders auffällig in den ersten Jahren seines "Verstärkerlebens" hatte der häufig "Krankheiten".

Dagegen dann die letzten 15 bis vielleicht 20 Jahre in denen ich ihn auf der Bühne und Proberaum noch gespielt habe (so bis vor 5 oder 6 Jahren?) lief er an sich stabil ohne sonderliche "Auffälligkeiten".
naja, man muss ja auch immer unterscheiden, steht das Ding nur im Raum oder wird es jede Woche bewegt und sieht Bühnen...und da hat mich halt leider schon zu oft ein Ampeg im Stich gelasssen..ausser die olle SVT7 Kiste, aber is ja digi Transe.aber auch die ging iwann kaputt und kein Amp Doktor wollte die reparieren, weil zuviel Bauteile ohne Schaltplan haha..
 
  • Like
Reaktionen: Rhino-
  • #65
naja, man muss ja auch immer unterscheiden, steht das Ding nur im Raum oder wird es jede Woche bewegt und sieht Bühnen...und da hat mich halt leider schon zu oft ein Ampeg im Stich gelasssen..ausser die olle SVT7 Kiste, aber is ja digi Transe.aber auch die ging iwann kaputt und kein Amp Doktor wollte die reparieren, weil zuviel Bauteile ohne Schaltplan haha..
stimmt schon, das Problem mit der Häufigkeit von Ausfällen über die Zeit ist immer relativ zu sehen zur Häufigkeit der Nutzung.
Daneben ist damals ja nicht nur mein SVT kaputt gegangen sondern auch Verstärker von Kollegen anderer Hersteller.
Ich hatte damals in sehr jungen Jahren vom Bandkollegen einen geliehenen Fender Gittenamp bei mir zu Hause weil ich das Gitarre spielen lernen wollte. Also nur Zimmerlautstärke zu hause und es hat damals nicht lange gedauert bis Rauch aus dem Amp aufstieg...
Manchmal könnt ich glauben ich hätte nen toten Vogel in der Tasche! :evil:

edit:
den Schaltplan für den SVT-7 Class-D Endstufe findet man recht schnell, aber durchsteigen tue ich da auch nicht und müsste passen
 
Zuletzt bearbeitet:
  • Like
Reaktionen: bassmansemi
  • #66
Kann nur sagen, der Amp der mich über 20 Jahre nie verlassen hat..is nen oller Hartke!! werden alle schreien ..ne der klingt doch shyce..ja klingt nicht wie nen GenzBenz..aber den kann man aus dem Fenster schmeissen und er funzt noch :D
Und nen AC30 Baujahr 1980 hatte ich auch mal..der würde vermutlich heute noch spielen, hätte ich Idiot ihn nich verkauft..
 
  • Like
Reaktionen: PickNick
  • #67
Eine Regelung würde die Spannung dann nochmals merkbar verringern und die Spannung würde im Ergebnis zu klein werden.
Stimmt. Nachträglich eingebaut wird das zu wenig. Ich dachte mit meinem Kommentar eher daran sowas schon bei der Konzeption mit einzuplanen, dann natürlich mit ausreichender Spannung, dass es NACH der Regelung 6,3V ergibt
 
  • Gute Idee
Reaktionen: E-A-D-G
  • #68
Viel Möglichkeiten gibt's also nicht wo diese ominöse Rauschfahne bei deinem svp herkommt.
Normalerweise schalte ich den SVP Pro ein, warte 5 Sekunden, schalte dann den PowerAmp ein, bis dahin ist "die Rauschfahne" schon abgeklungen.
Hast Du noch eine Idee wie man die 100Hz weg/weniger bekommt?
Habe verschiedene Endstufen (auch die vom '78 SVT) dran gehabt, versch. Kabel zwischen Pre- und PowerAmp, versch. Röhren, den Deckel des SVP Pro weggelassen --> es verändert sich nichts. Im Proberaum neben zwei Marshalls merkt man von dem Brummen nichts. Man müsste die Heizung (V1 bis V5) mal mit einer externen Batterie betreiben und sehen ob der Kollege dann ruhiger wird.
 
  • #69
Normalerweise schalte ich den SVP Pro ein, warte 5 Sekunden, schalte dann den PowerAmp ein, bis dahin ist "die Rauschfahne" schon abgeklungen.
Hast Du noch eine Idee wie man die 100Hz weg/weniger bekommt?
Habe verschiedene Endstufen (auch die vom '78 SVT) dran gehabt, versch. Kabel zwischen Pre- und PowerAmp, versch. Röhren, den Deckel des SVP Pro weggelassen --> es verändert sich nichts. Im Proberaum neben zwei Marshalls merkt man von dem Brummen nichts. Man müsste die Heizung (V1 bis V5) mal mit einer externen Batterie betreiben und sehen ob der Kollege dann ruhiger wird.
Ich versuche es nochmal zusammen zu fassen.
Das Brummen entsteht durch die ungeregelte DC-Röhrenheizung für V1 (so wie oben beschrieben) und macht sich dann bemerkbar wenn das Signal mit dem Gain zu niedrig ausgesteuert wird, oder z.B. der Gain als "Mastervolume" benutzt wird während der eigentliche Master voll aufgedreht ist.

Abhilfe #1:
Das Signal mit dem Gain mindestens so weit aufdrehen dass die Clip LED so gerade eben noch nicht leuchtet.
Das 100Hz Brummen sollte dann "im realen praktischen Anwendungsfall" nicht mehr hörbar sein.

Abhilfe #2:
Bei V1 auf der Platine die Leiterbahnen auftrennen die zu der Röhrenheizung führen (Pin 4, Pin 5 und Pin 9 am Röhrensockel) und dann die Pins am Röhrensockel der V1 mit den entsprechenden Pins der Nachbarröhre V2 verbinden.
Damit verlierst du aber die Möglichkeit im Bedarfsfall falls mal eine der vier ECC83 Röhren aus dem Rahmen fällt und deutlich brummt diese Röhre auf V1 zu stecken um sie quasi von den anderen zu "isolieren". Weil dann brummt's unter Umständen sehr deutlich egal wo der Gain steht.

Abhilfe #3
Mit einem zusätzlichen Trafo (Minitrafo oder Printtrafo) mit 9 Volt Sekundärspannung den Brückengleichrichter versorgen, und dann einen 6 Volt Spannungsregler an der Heizung der Röhre vorschalten.
1632528494184.png


Für den Minitrafo sollte ausreichend Platz im inneren vorhanden sein. Den Spannungsregler kann man direkt am Röhrensockel anlöten. Allerdings musst du natürlich einige Leiterbahnen auftrennen. Auch wenn es nur ein Minitrafo ist muß der primärseitig mit einer Schmelzsicherung versehen werden,


Sowohl für #1 und #2 gilt dass mit der Modifikation dann die Produkthaftung des Herstellers verloren geht (10 Jahre).
Das wird leider oft übersehen dass mit jeder Modifikation die man vornimmt und sei sie noch so klein die Hersteller Produkthaftung nicht mehr gültig ist.
Genau genommen verlieren die Geräte dadurch dann auch ihre CE-Konformität.
Für Einzelanfertigungen bzw. Verstärker die im "Customshop" hergestellt werden gilt das dagegen nicht!

edit:
ich will den Teufel nicht an die Wand mahlen, Modifikationen werden jeden Tag vorgenommen, massenhaft, und auch bei Geräten bei denen die Hersteller Produkthaftung (10 Jahre) noch gültig ist.
Ich denke man sollte sich einfach nur darüber bewusst sein welches "Geschäft" man aus juristischer Sicht damit eigentlich betreibt.
 
Zuletzt bearbeitet:
  • Antwort hilfreich!
Reaktionen: FenderOli
  • #70
Habe keine Vergleiche. Wie brummt, hisst oder hummt denn euer SVP Pro?
Trafobrummen (#1)!hatte meiner nicht. Das kenne ich von alten SWR oder Eden Amps. Fängt oft erst im Alter an, Verschwinden des gleichen hatte ich noch nie. Hilft wohl nur Trafotausch.

Ich glaube mich zu erinnern, daß mein SVP Pro (3. bzw. letzte Baureihe) nur nerviges Brummen/Rauschen hatte, wenn ich den Ampout (Klinke) und den DI OUT (XLR) gleichzeitig benutzte, mit oder ohne Groundlift…
H
 
  • Antwort hilfreich!
Reaktionen: FenderOli

Affiliate Links
Positive Grid
Spark Mini BK
174 €
Jetzt kaufen

Beliebte Themen

Zurück
Oben Unten