hightone
Well-Known Member
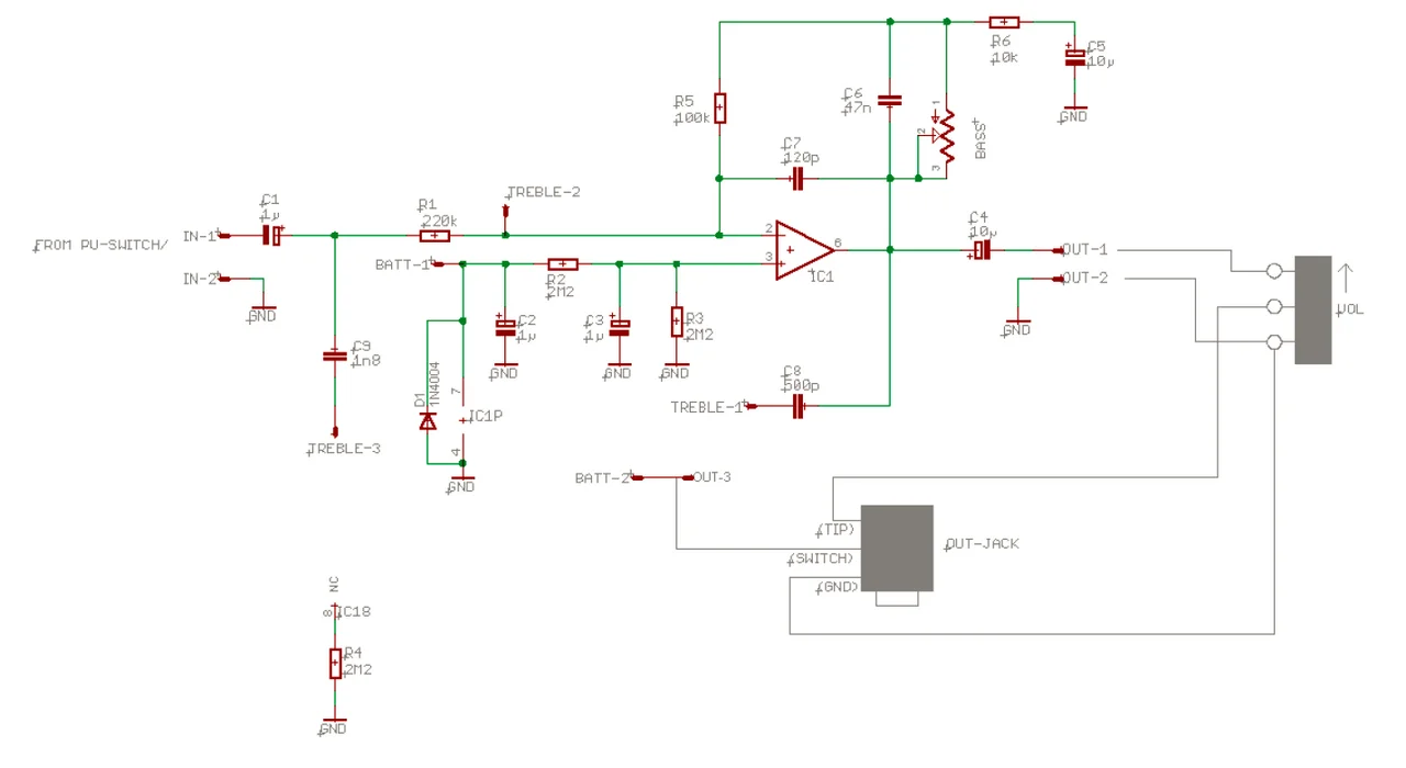
Hey, ich habe nochmal eine Nachfrage bzgl. der Schaltung. Ist C8 mit 500pF der Kondensator über den der Tiefpass realisiert wird. Boost läuft ja über C9, soweit ich das richtig erinnere...Der Kondensator C1 am Eingang wirkt als Hochpass. Je nach Impedanz des (niederohmigen) Pickups etwa bei 50 - 150 Hz. Der Rest der Schaltung kann die Bässe nur anheben.
Ich würde gerne die TRennfrequenz für den Tiefpass etwas nach unten korrigieren. Ich hätte gerne ein ähnliches Verhalten wie bei einem passiven 47nF - gefühlt bin ich aber mit dem Tiefpass deutlich höher.
Müsste ich den C8 dafür vergrößern? Wenn JA, so aus dem Gefühl heraus, wo würdest du anfangenmit testen? Kann ich da auch einfach mit kleinen C parallel testen?





