utilitycrash
Active Member
- Beiträge
- 35
- Bassix
- ß879
Folge dem Video um zu sehen, wie unsere Website als Web-App auf dem Startbildschirm installiert werden kann.
Anmerkung: Diese Funktion ist in einigen Browsern möglicherweise nicht verfügbar.
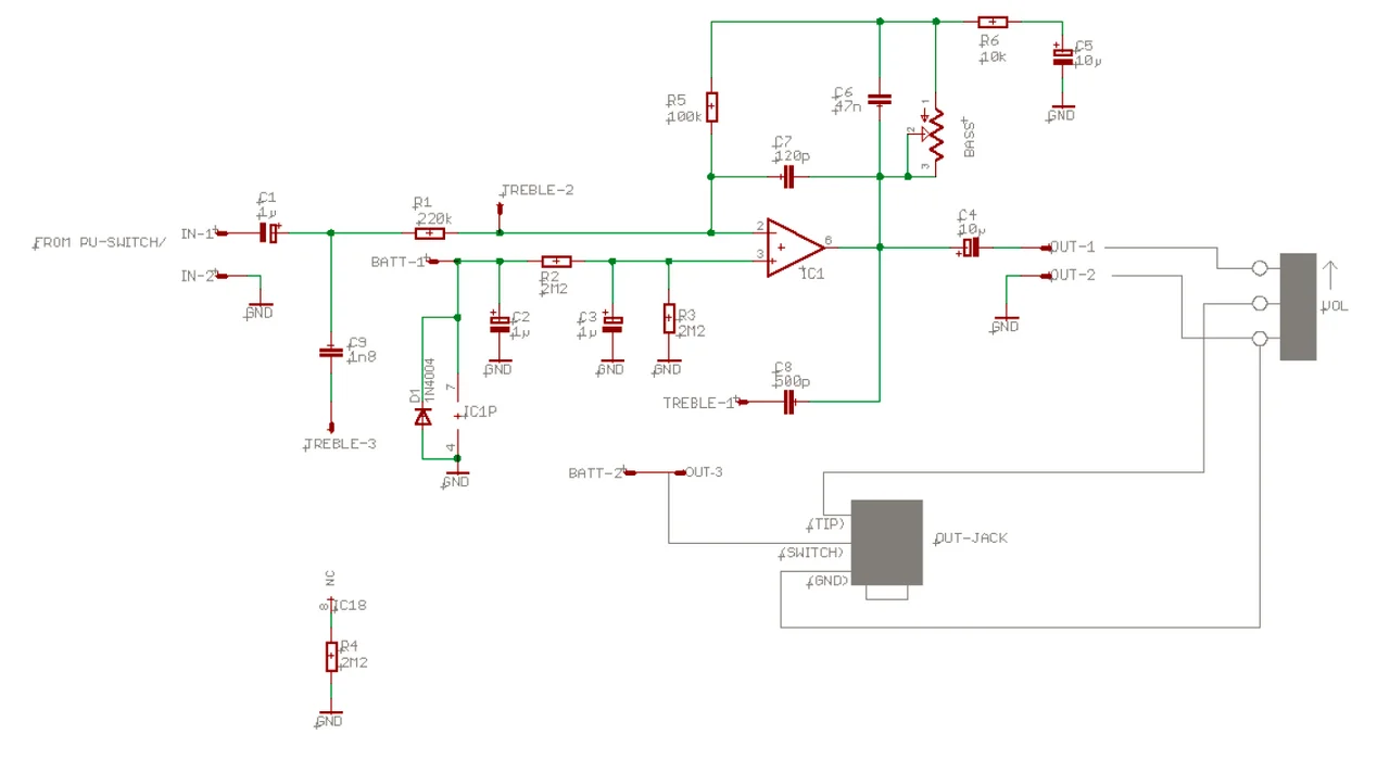
Korrekt.Oder ist das eher so, dass C1 die Bässe raus nimmt und den Rest, der noch da ist, wird wieder hochverstärkt bis es passt - und so entsteht der Eindruck, dass Bässe rausgefiltert werden?
Soweit mir bekannt, ist der Classic Preamp, sowie das Original "Boost only". Womit sich deine Erfahrung bestätigt.
ist das nicht etas "von hinten durch die Brust ins Auge"?Korrekt.
Der Kondensator C1 am Eingang wirkt als Hochpass. Je nach Impedanz des (niederohmigen) Pickups etwa bei 50 - 150 Hz. Der Rest der Schaltung kann die Bässe nur anheben.
pickuphöhe bass 3,1mm (beim meinem MM Nordstrand sind es 4,5mm)
pickuphöhetreble 2,3 (MM etwa 3,5mm)
Es gibt doch eingentlich keinen Grund, dass dies bei fretless anders sein sollte als bei fretted, oder?
Die Positionen vom Sklar-Frankenstein ergeben sich ganz einfach und pragmatisch: dazwischen passt ein P-Pickup an seiner originalen Position.
würde ich mir gerne mal ansehen kommen ...Der Reverse-P ist noch inPlanungArbeit, die Teile sind da, Lack ist da, EMG-Pickups sind da. Ich hätte noch Entwistle-Pickups da, einer sogar in Neodym-Ausführung - falls dich das interessiert. Inzwischen ist die Bastellust etwas erlahmt, ich bin mit den vorhandenen Bässen sehr zufrieden.
