hightone
Well-Known Member
Hey, kurzes Update und noch eine Frage zum Preamp ...
Ich habe jetzt die La Bella 760FL bestellt und hoffe, dass sie mich erstmal glücklich machen, was Sound und Spielgefühl angeht.
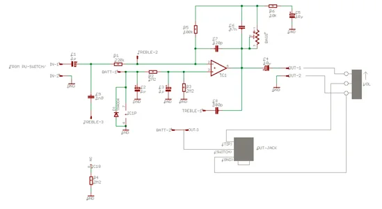
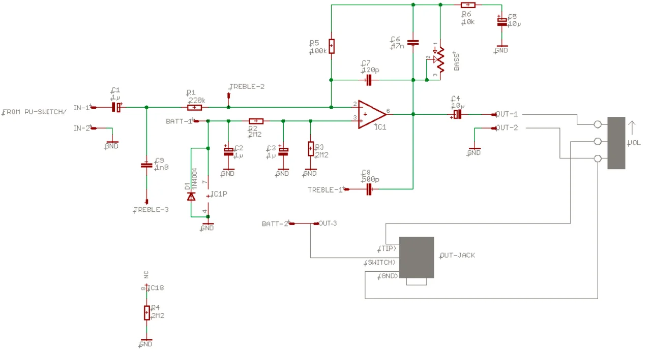
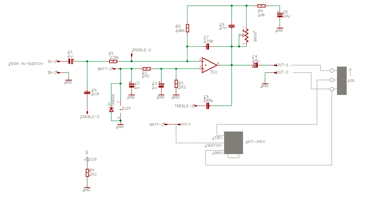
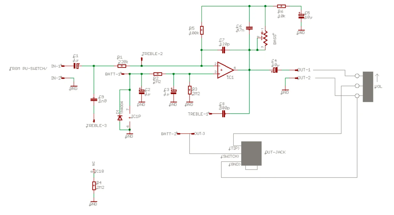
PREAMP
Ich würde gerne mit den Grenzfrequenzen etwas rumspielen.
Welchen Kondensatorwert müsste ich verändern um a) die Treblefrequenz und b) die Bass Frequenz zu verändern und in welche Richtung?
b) ist sicherlich der 47nF Wenn ich die Frequenz nach unten verschieben möchte, wie muss sich der Wert verändern?
a) ist das C9 mit 1n8 angegeben
Ich hab mal die Bauanleitung mit angehangen.
Bei C9 ist ja gerade nur 1n5 drinnen und die 331 sind nicht parallel dazugelötet.
Wie würde sich die Treblefrequenz verändern, wenn ich den dazulöte? Würde sie sich nach unten (tiefere Frequenz) verschieben?
Nur das wir uns richtig verstehen - gerade funktioniert alles ganz gut. Es ist erstmal nur theoretisch. Das und die angeratene Option statt ser/sc/par die PU´s in N/sc/S schalten zu können behalte ich zumindest mal im Hinterkopf.
Spielen macht auf jeden Fall viel Spass mit dem neuen Sound. Interessanterweise spiele ich jetzt lieber parallel als seriell. Das war vorher genau umgekehrt. Ob ich seriell behalten will steht deshal im Raum ... evtl. machen 4 einzelne Spulen bzw zwei H doch mehr Sinn ...![]()
Hey,
ich benötige nocheinmal Hilfe beim Preamp.
Ziel ist es mit einem on-off-on entweder die Höhen oder die Bässe weiter in den Mitten mit zu beeinflussen. Also Kondensatoren zuzuschalten. Einfach weil der Höhenregler etwas weit oben anpackt für gedämpfte Sounds und der Bassregler etwas weit unten sitzt um Bass und Tiefmitten vor allem raus zu regeln.
hier kurz das Layout nocheinmal:
nach meinem Verständnis sind der 47n (C6) und der 1n8(C9) die Kondensatoren für Bass und Treble - welcher ist wofür zuständig?
C9 für Treble ?
und dann demnach c6 für Bass ?
Wenn ich die Frequenz für Treble etwas nach unten setzen möchte (Richtung Mitten) und die FRequenz für BAss etwas nach oben setzen möchte (Richtung untere Mitten) was muss ich dann an den Werten ändern?
Wenn der 47n für die TRennfrequenz am Bass zuständig ist, dann müsste ich einen kleinenren Wert (22n) erreichen um die Trennfrequenz Richtung untere Mitte zu verschieben - richtig?
In dem Fall müste der 47n raus und gegen einen kleineren getauscht werden und dann ein paralleler Kondensator zuschaltbar noch dazu um die Kapazität wieder auf 47n zu bekommen.
Wenn der 1n8 für die Trennfrequenz vom Treble zuständig ist, dass müsste ich den Wert erhöhen um die Frequenz Richtung obere Mitten zu verschieben - richtig ?
In dem Fall müste ich einfach einen Kondensator parallel dazu schalten können.
Sind meine Gedankengänge richtig?
Zuletzt bearbeitet:









