Folge dem Video um zu sehen, wie unsere Website als Web-App auf dem Startbildschirm installiert werden kann.
Anmerkung: Diese Funktion ist in einigen Browsern möglicherweise nicht verfügbar.
Was hast du an dem "Billigen" geändert? Is ja vermutlich nen TMB30Ich hab 3 Ibanätzchen, spiele den SR fast nie und von den beiden Shorties am liebsten den billigen. Hab ich allerdings auch einigermaßen verändert, so daß er dann unterm Strich auch gar nicht mehr soo billig war.
Anhang anzeigen 929827
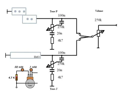
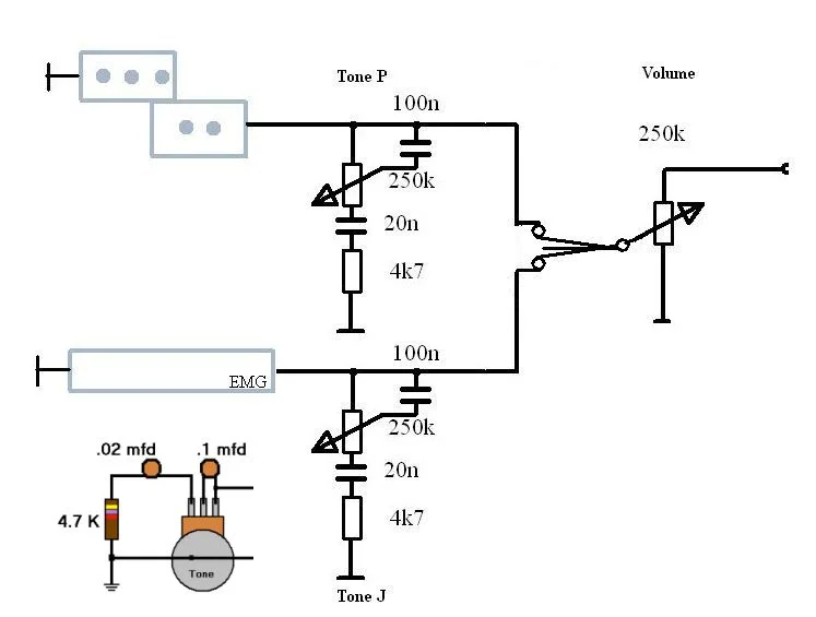
Super merci, und wie klingt er zu Vorher?Ist ein 5er,also ein TMB35. So weit ich es noch erinnere, hab ich als erstes die Brücke gegen eine 3D-Brücke getauscht, weil ich das Griffbrett beim 5er in den oberen Bünden schon recht breit fand. Dann hab ich die Elektronik umgebaut, da ich anfangs dachte, ich könnte den mageren Klang damit verbessern. Ist eine Greasebucket-Schaltung reingekommen und ein Pickup-Umschalter, was die Sache aber nur bedingt verbessert hat. Deshalb hab ich dann zunächst den Steg-PU gegen einen EMG getauscht und später noch den Splitcoil gegen einen Blade von Nordstrand. Die Saiten hatte ich gleich anfangs schon gegen Halfrounds getauscht. Als mir das dann klanglich gefallen hat, mußte noch was fürs Auge ran, siehe Pickguard. Letzteres ist aber wie immer Geschmackssache. Obwohl... der Klang ja eigentlich auch.Schaltung und Pre/Post-pics anbei.
Sehr cool. Was wiegt der 1355?Habe mir heute einen neuen Backup-Bass gegönnt (SR1355:
Der hat knapp 4 kg. Also ebenfalls voll im Rahmen. Sind ja doch ein paar völlig unterschiedliche Hölzer verbaut.Sehr cool. Was wiegt der 1355?
Was wurde aus Spector, Dingwall und Music Man, oder verwechsel ich das?Mein aktueller Hauptbass ist übrigens das Pendant aus der Japan-Prestige-Serie (SR3505):
Spector weg, Stingray weg, Dingwall habe ich noch einen Nolly 5 in schwarz.Was wurde aus Spector, Dingwall und Music Man, oder verwechsel ich das?
Ich habe einfach zu viele teure HobbiesSehr konsequent, da bin ich ein klein wenig neidisch
)Die funktionieren einfach, die Dinger!Mein erster Bass, ein SR500 von 2011. Mit dem Teil, dem Bass Unlimited Buch und einem VT Bass hat alles angefangen. Nach Jahren im Gigbag funktioniert immer noch Alles einwandfrei, keine knisternden Potis. Der Halsstab müsste mal nachgestellt werden...
Anhang anzeigen 942739
Ich hab übrigens auch noch einen. 1996 im Laden gekauft und nie wieder hergegeben.Anhang anzeigen 664552
Ibanez SR 900, zweiteiliger Swampash Body, fünfstreifiger Hals 3Mahagoni/2Bubinga, Rosewood Griffbrett, AFR Pickups und Varimid Preamp. Oberfläche geölt. Made in Japan, laut Netz Fujigen.
... Und das, wo ich gerade auf 'nen 5er Dingwall in schwarz geiere!Dingwall habe ich noch einen Nolly 5 in schwarz.
Der kommt aber demnächst auch weg.
Schreib mir bei Interesse gerne eine PM.... Und das, wo ich gerade auf 'nen 5er Dingwall in schwarz geiere!![]()
