Folge dem Video um zu sehen, wie unsere Website als Web-App auf dem Startbildschirm installiert werden kann.
Anmerkung: Diese Funktion ist in einigen Browsern möglicherweise nicht verfügbar.
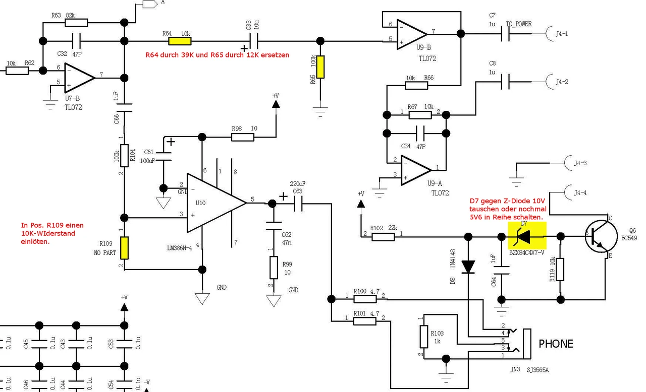
Wenn man den Amp nicht richtig fordert, braucht man erstmal gar nichts zu machen. Er macht halt nur Zicken bei sehr hohem Pegel und sehr tiefen Frequenzen, weil die merkwürdige Abschaltung für den Kopfhörer Probleme bereitet. Das kann, wie weiter oben beschrieben , auch extrem einfach beseitigt werden, indem man die Endstufenabschaltung totlegt. Dazu muss man nur eine Litze kappen. Alles andere ist halt Klangtuning.
Das lass dann vielleicht bässer von jemandem machen, der sich das zutraut. @Stratitis selbst hat das schon für einige hier gemacht und ich bin ab April arbeitslos...bzw. was an modding von nöten ist, wenn der ganze amp als "rockamp" genutzt werden soll? Kurzform reicht.
JaIst der Schacht nach hinten offen
Jein. Habe 2 davon, also 2x 8 ohmIch hoffe mal, deine Combo-Box hat 8 Ohm,
Heißt das wenn ich das den amp nicht voll aufreise kann ich den auch mit 2 Ohm belasten?Nunja... das ICE-Modul kann man gar nicht mehr übersteuern. Es gelingt mir nur noch bei 2 Ohm Last und knapp 1100 W, den Amp zum kotzen zu bringen.
Wenn ich die letzte Preamp-Limiterstufe schaltbar machen würde

nicht nur das, sondern auch einiges am eigenen Ohr zerstört, wenn man den Gehörschutz so trägt wie manche ihren Mund/Nasenschutz...es hat schon seinen Grund, dass eher unbekannte Nachwuchs-Hersteller wie Mesa Boogie oder Glockenklang dieses Modul verwenden! Definitiv ist der Limiter an dem Teil so eingestellt, dass dem Modul nichts passiert...Zusammen mit entspechend potenten Speakern könnte man sich damit der gefährlichen Körperverletzung schuldig machen. Ich hatte neulich schon kurzes Herzflattern, als ich mir mal wieder das Kabel rausgerupft habe...hat man nach dem ersten ordentlichen Slap ne Schwingspule in der Bude liegen.
