servus de Madelern, grias eich de Buam,
ein Monat später gebe ich mal einen Bericht ab.
C11 Mod
Ich habe versucht den C11 (im Original 220nF) auf einerseits 1uF anzuheben (der "Bass-Mod") und andererseits wie oben beschrieben auf 100nF abzusenken:
- 1uF hat mir gar nicht gefallen. Da werden halt die tiefen Frequenzen nicht nur angehoben sondern auch mehr verzerrt. Ist deutlich besser für klassische und eher wollige Zerre. Aber in meinen Augen ging da viel von der Transparenz des BadMonkey/TubeScreamer verloren. Nicht das was ich gesucht habe.
- 100nF oh ja! Das bleibt! Hier hat man deutlich weniger Gain. Und der "Druckpunkt" der Zerre liegt nochmal weiter oben. So funktioniert der Bad Monkey viel besser als ein "Dirty Boost". Man kann sehr feinfühlig einen gewissen Rotz oben herum einstellen. Ich habe für mich den Punkt gefunden an dem die Höhen und Hochmitten sich nicht immer verzerrt sondern nur "extra aufregend" und "gut ausgeleuchtet" anhören. Wirklichen Crunch höre ich nur, wenn ich mit dem Plektrum fest rein lange. Aber da auch nur oben herum. Unten bleibt es recht clean. Sehr sehr schön. Zumindest für mich. Andere könnten meinen, dass ich das Pedal seiner Seele beraubt habe

Was leider gar nicht funktioniert hat ist, das lästige grausliche Übersteuern weg zu bekommen. D.h. ich habe noch immer den NE-1 davor, der mir u.A. den Pegel stark absenkt, bevor ich in den BM rein gehe.
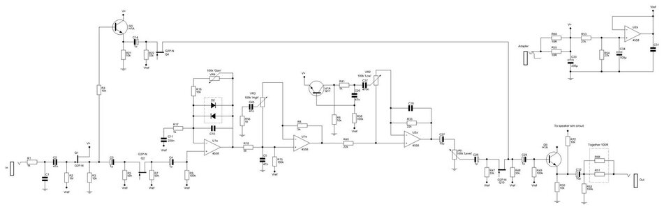
Speaker-Simulation / Mixer-Ausgang
Eine besondere Liebe habe ich zum Speaker-Sim Ausgang entdeckt. Im Proberaum habe ich da schon immer wieder hin und her gesteckt. Über fremden Amp und bei schwierigem Raumklang kann das gern mal ein schneller Fix sein, der bei körperlos verwaschenem Sound dann wieder Griffigkeit und Leben rein zaubert.
Ich weiß gar nicht, was der genau tut. Ich schätze die Bässe und Höhen werden beschnitten.
Im Regelfall war mir der Speaker-Sim Ausgang aber zu knochig unten und belegt oben herum. Ich bin erst vor zwei Tagen auf die Idee gekommen einfach die beiden Ausgänge mit einander zu mischen. Und ich muss sagen, das ist ein KILLER Feature!
Technisch hab ich das einerseits über einen Mischer probiert aber anderseits auch ganz bastardisiert passiv: ein lineares 250kOhm Poti, die Plus-Pole der beiden Ausgänge an die Enden der Leiterbahn und den Ausgang an den Schleifer. Das liefert natürlich nie ganz saubere Wet- oder Dry-Sounds (bisserl was kommt immer durch) und gerade in Mittelstellungen klingt es gegenüber der aktiven Variante ein wenig belegt (was sich aber gut mit dem Höhen-Poti ausgleichen lässt). Aber für mich reicht es. Zumindest bis ich mir irgendwann mal einen aktiven Mischer gebastelt habe bleibt das so.
So oder so ist die Möglichkeit die beiden zu mischen ein Wahnsinn. Dem nüchternen Signal ein wenig Griffigkeit geben oder dem eingeengten Speaker-Sim Signal bisserl Tiefe beimischen funktioniert extrem geil und stimmig. Ich glaube das wird der Regler sein, mit dem ich mich am ehesten auf den Band- und Raum-Sound und Tagesverfassung einstelle.
Die Speaker-Sim rennt ja auch wenn das Pedal auf Bypass ist. Ich hab mal meinen Preci durch den abgeschalteten BadMonkey geschickt und bei Dreiviertel-Richtung-Speakersim dachte ich mir "genau so muss das klingen". Schön griffig, kerning und lebendig.
Ich werden den Regler wohl mit "Focus" beschriften. Denke das beschreibt recht gut, was er tut.
Bass-Regler
Was den Bass-Regler angeht nervt mich noch immer, dass er in meinen Ohren zu hoch ansetzt aber ich hab dann nicht mehr probiert was herum zu löten. Aktuell hängt jetzt noch ein Diamond PCB-1 Kompressor dahinter. Dort hab ich den EQ Knopf (ein Tilting EQ) bei 250hz auf ca 10 Uhr (und nebenbei glättet der mir die ärgsten Peaks). Dafür steht der Bassregler am Bad Monkey nicht ganz auf Anschlag und in Summe hat das Signal ein wenig mehr Tiefe und "entspannte" Bässe die ich nur mit dem Bassregler des BM nicht bekomme. Passt für mich.
(sorry. Ich wollte mich kurz fassen und bin dann doch wieder ins Schwafeln gekommen)