bassdscho
Well-Known Member
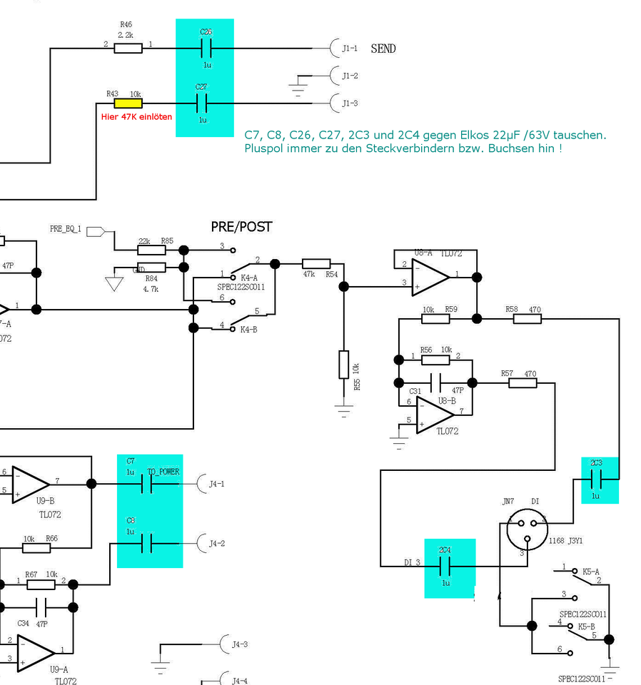
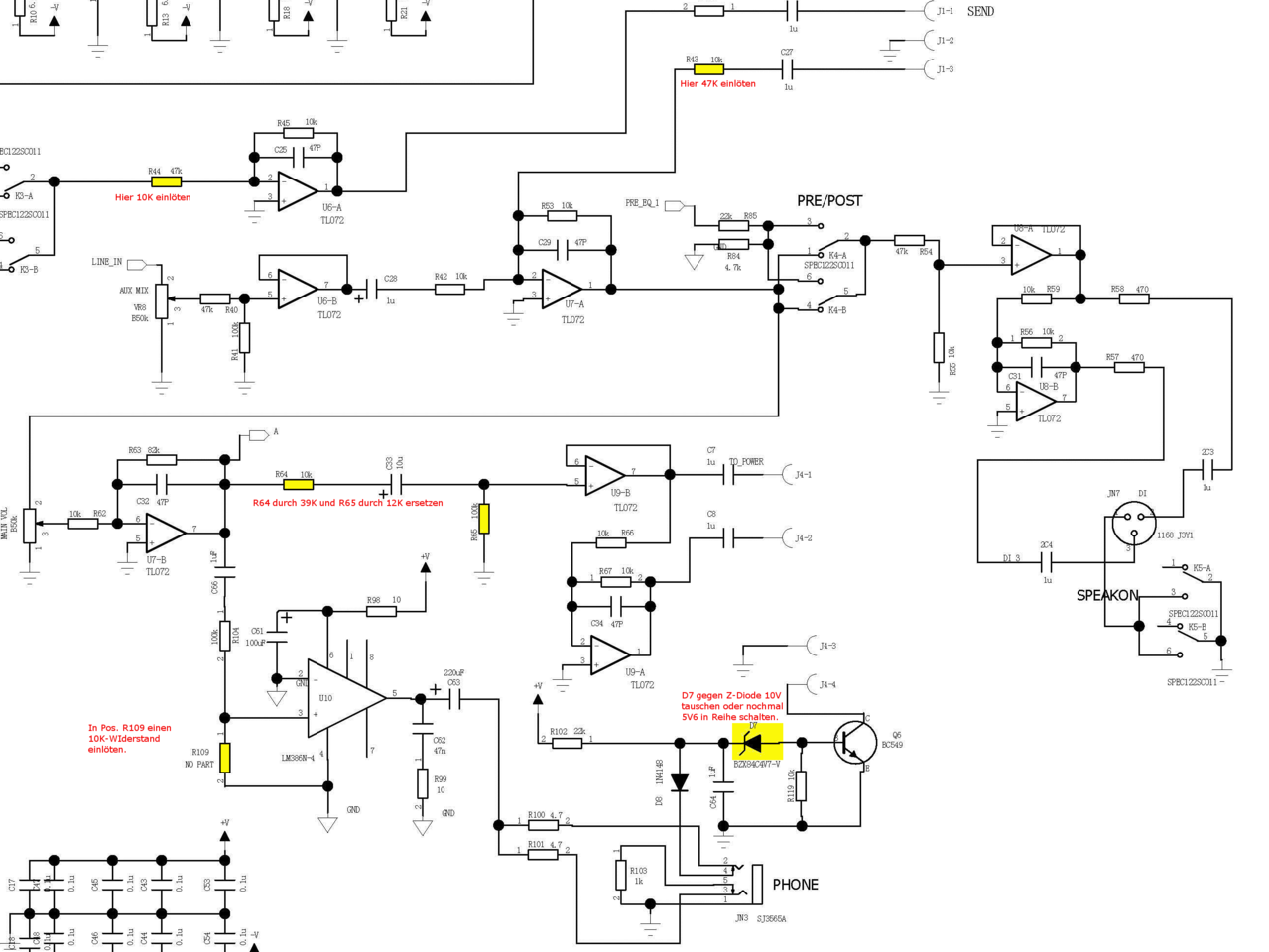
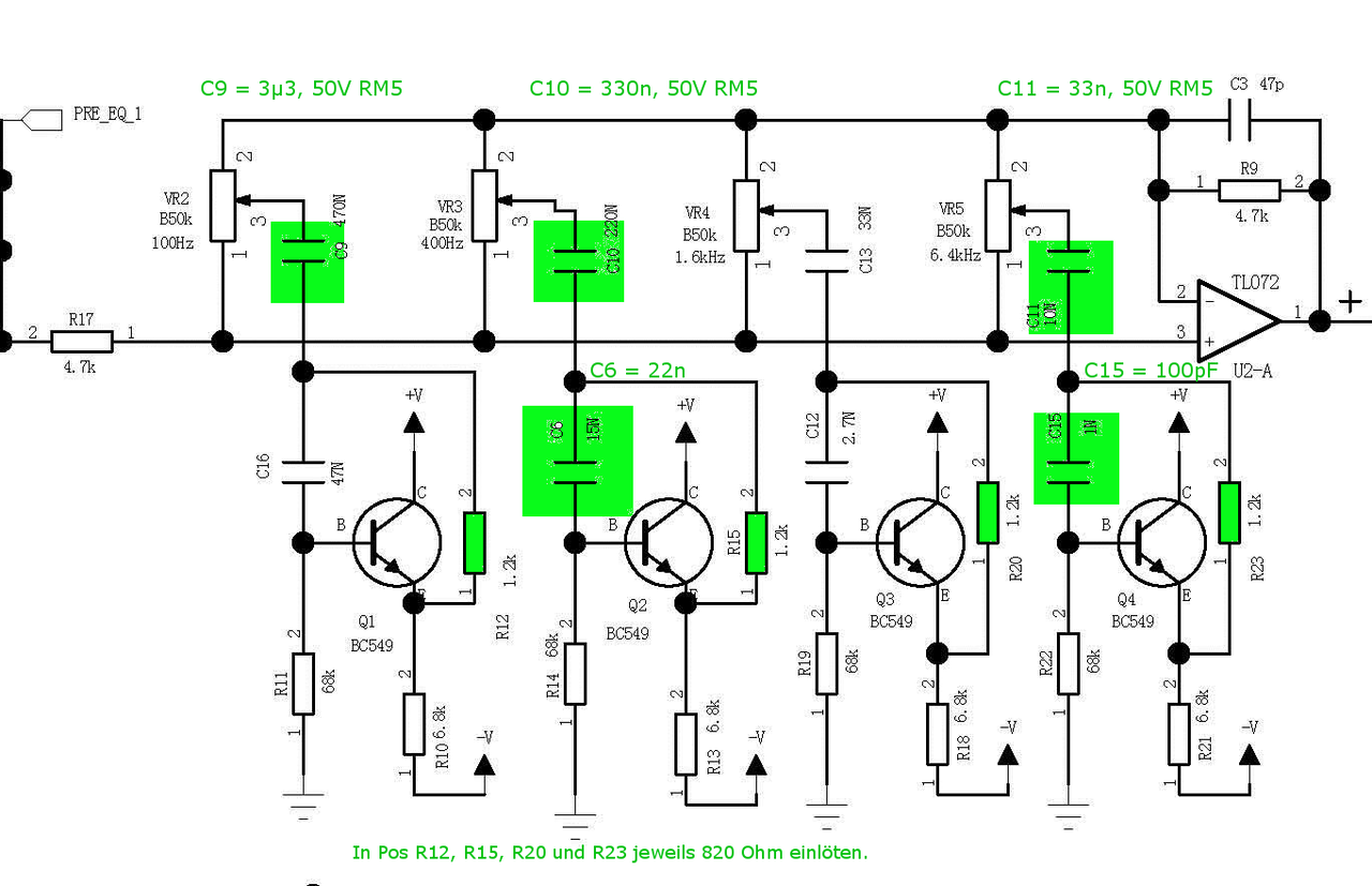
https://www.bassic.de/threads/kurztest-harley-benton-block-800b.14869302/post-16625012Moin...hab in diesem Thema gesucht und bin erfolglos geblieben:
Potiknöpfe!
Welche Aufnahme für die Potiachsen müssen die haben und wo bekomme ich welche im Mesa Style her?
Klingt jetzt faul, aber ich

Ich hab das überlegt, weil man die umhängen kann wie ein Rucksack und man hat ja doch immer alle Hände voll zu schleppen.



