FINALE !!!!
Hier mal "for experts" eine Zusammenfassung aller Schritte:
WARNUNG! IN DIESEM GERÄT KÖNNEN AUCH NACH DEM AUSSCHALTEN FÜR KURZE ZEIT NOCH LEBENSGEFÄHRLICHE SPANNUNGEN ANLIEGEN.
WER SICH IN DIESER MATERIE NOCH NICHT SICHER IST, SOLLTE EINEN FACHMANN HINZUZIEHEN.
Zum Ausbau der Vorverstärkerplatine muss der obere Gehäusedeckel entfernt werden (logisch) und anschliessend das Kühlblech der Endstufe abgeschraubt werden.
Vorne alle Potiknöpfe entfernen, die Schraube der DI-Buchse lösen und alle Potimuttern. Bei ganz neuen Gehäusen auch die Rändelmuttern von Phone und Line In.
Bei den ganz neuen Ausführungen ist sogar die Frontblende abnehmbar.
Platine vorsichtig lösen. Von oben steckt ein vierpoliges Kabel zur Endstufe drauf. Das bitte am Stecker herausziehen. Unten gibt es noch eine vierpolige Steckverbindung zur Spannungsversorgung und ein graues, fest eingelötetes Kabel für den Effektweg. Vorsicht. Das bricht gerne! Die Entwickler hatten hier die tolle Idee, die Steckverbindung auf der anderen Platine vorzusehen. Dazu müssen aber ein paar Kabelbinder aufgetrennt werden.
Step1 ist der Wichtigste. Hiermit wird der Bug eliminiert, dass der Amp bei sehr tiefen Frequenzen und hohen Lautstärken anfängt, "zu kotzen" .
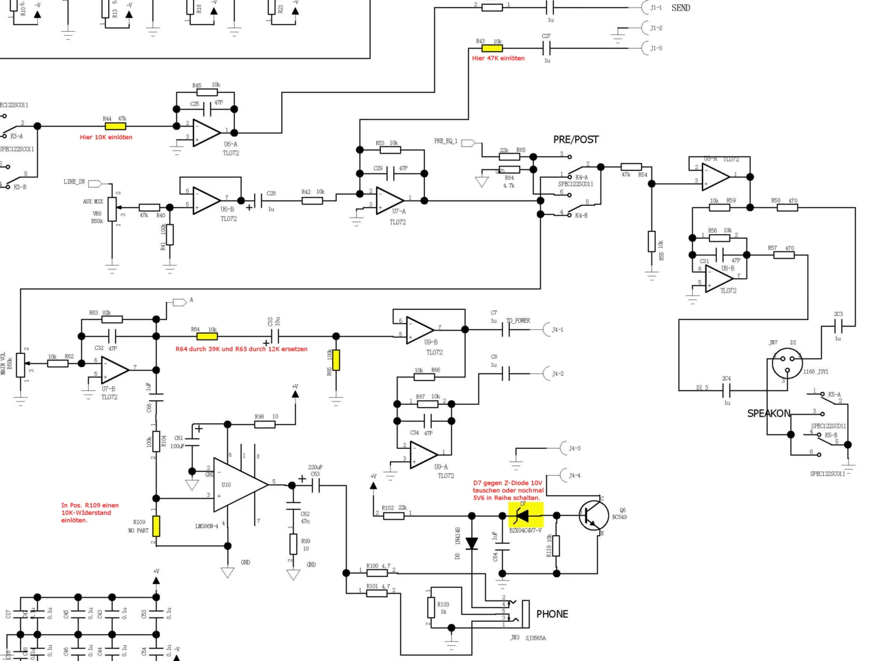
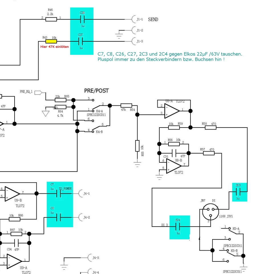
Der Austausch der Zenerdiode verhindert ein durch den Kopfhörerverstärker verursachtes Abschalten bei hohen Pegel. Das Einlöten eines WIderstandes von 10K in die freie Position R109 mildert den EIngangspegel des Phone-Amps, der sonst viel zu früh übersteuert. R64 und R65 reduzieren den Pegel zur Ice-Power hin, so dass die Stufen davor nun den vollen Dynamikumfang nutzen können. Durch Ändern von R43 und R44 ändert sich der Pegel im Effektweg. Mit der oben angegebene Dimensionierung könne über den FX-Return auch outputstarke Geräte wie der API-Preamp oder der Mesa Subway DI optimal angeschlossen werden.
Leider nicht im Bild: Der Widerstand R79 in der Nähe von U2 sollte gegen 47K getauscht werden, sonst "lügt" die Clip-LED (sie reagiert sonst viel zu früh)
Step 2:
Hier geht es dem Bassklau an die Kandarre. Kann man machen, ist aber nicht lebensnotwendig, ausser man möchte diesen Sub-Bass-Thump haben.
Jedenfalls liegt die untere Grenzfrequenz dann so tief, dass es keine Phasendrehungen etc. im Übertragungsbereich des Basses mehr gibt. (unter 10Hz)
Wer effektiv Subfrequenzen steil wegfiltern will, sollte sich einen Thumpinator oder einen VONG dazwischenpacken. Dann hat man eine definiertere Kontrolle
über den Tiefbass.
Die hohe Spannung von 63V ist mindestens für die Kondensatoren an der DI-Buchse lebenswichtig, falls man mal ein Pult mit eingeschalteter Phantomspeisung da anschliesst.
Warum verschieden Sorten einkaufen... ? Achtet drauf, dass die Elkos maximal 6mm Durchmesser und 11mm Höhe haben dürfen.
Wer möchte, kann auch den einzelnen 1µF-Kondensator auf der Speakon-Platine kurzschliessen. Ist aber nicht unbedingt nötig.
Step 3:
Hier geht es dem EQ an den Kragen.
Der Austausch der vier Widerstände 1K2 gegen 820 Ohm erhöht den Regelbereich auf +/- 15dB. Wer es feiner mag, kann die 1K2 drin lassen.
Durch die Änderung von C9 auf 3µ3 verschiebt sich der Bassbereich auf 50Hz.
Das Ändern von C10 und C6 schiebt die Low Mids etwas nach unten. HiMid gefiel mir ganz gut, habe ich so gelassen und High wird durch Ändern von C11 und C15 ähnlich einer Baxandall-Klangregelung. Allgemein sind mehr Brillianzen und Bass möglich, Britzelhöhen können aber auch effektiver abgesenkt werden.
Alle Kondensatoren sind MKT -Typen von WIMA im Rastermaß 5mm. Der 100pF in Pos C15 ist ein kleiner Keramikkondensator.
Step 4:
Das ist nicht jedermanns Baustelle. Hier wird Zusätzliches auf das Board gebastelt. Der freie Kontakt des Passiv-Schalters wird genutzt, um die Verstärkung des 1. OP-Amps umzuschalten. Wer einen lauten Aktivbass-spielt, kann diesen Step umgehen. Für passive Instrumente gint es einen ordentlichen Schub nach vorne.
Der Tausch des OP-Amps gegen einen OP2134 von Burr Brown sorgt dafür, dass der Preamp trotz höherer Verstärkung kaum mehr rauscht wie vorher.
Das Auslöten eines 8-poligen ICs auf einer doppelseitigen Platine ist ohne passendes Werkzeug nicht so ganz easy. Wer sich mit dem Löten solcher Leiterplatten nicht auskennt, sollte das besser jemanden vom Fach machen lassen.
Viel Spass beim Basteln
Euer "STRATITIS"
Hier mal "for experts" eine Zusammenfassung aller Schritte:
WARNUNG! IN DIESEM GERÄT KÖNNEN AUCH NACH DEM AUSSCHALTEN FÜR KURZE ZEIT NOCH LEBENSGEFÄHRLICHE SPANNUNGEN ANLIEGEN.
WER SICH IN DIESER MATERIE NOCH NICHT SICHER IST, SOLLTE EINEN FACHMANN HINZUZIEHEN.
Zum Ausbau der Vorverstärkerplatine muss der obere Gehäusedeckel entfernt werden (logisch) und anschliessend das Kühlblech der Endstufe abgeschraubt werden.
Vorne alle Potiknöpfe entfernen, die Schraube der DI-Buchse lösen und alle Potimuttern. Bei ganz neuen Gehäusen auch die Rändelmuttern von Phone und Line In.
Bei den ganz neuen Ausführungen ist sogar die Frontblende abnehmbar.
Platine vorsichtig lösen. Von oben steckt ein vierpoliges Kabel zur Endstufe drauf. Das bitte am Stecker herausziehen. Unten gibt es noch eine vierpolige Steckverbindung zur Spannungsversorgung und ein graues, fest eingelötetes Kabel für den Effektweg. Vorsicht. Das bricht gerne! Die Entwickler hatten hier die tolle Idee, die Steckverbindung auf der anderen Platine vorzusehen. Dazu müssen aber ein paar Kabelbinder aufgetrennt werden.
Step1 ist der Wichtigste. Hiermit wird der Bug eliminiert, dass der Amp bei sehr tiefen Frequenzen und hohen Lautstärken anfängt, "zu kotzen" .
Der Austausch der Zenerdiode verhindert ein durch den Kopfhörerverstärker verursachtes Abschalten bei hohen Pegel. Das Einlöten eines WIderstandes von 10K in die freie Position R109 mildert den EIngangspegel des Phone-Amps, der sonst viel zu früh übersteuert. R64 und R65 reduzieren den Pegel zur Ice-Power hin, so dass die Stufen davor nun den vollen Dynamikumfang nutzen können. Durch Ändern von R43 und R44 ändert sich der Pegel im Effektweg. Mit der oben angegebene Dimensionierung könne über den FX-Return auch outputstarke Geräte wie der API-Preamp oder der Mesa Subway DI optimal angeschlossen werden.
Leider nicht im Bild: Der Widerstand R79 in der Nähe von U2 sollte gegen 47K getauscht werden, sonst "lügt" die Clip-LED (sie reagiert sonst viel zu früh)
Step 2:
Hier geht es dem Bassklau an die Kandarre. Kann man machen, ist aber nicht lebensnotwendig, ausser man möchte diesen Sub-Bass-Thump haben.
Jedenfalls liegt die untere Grenzfrequenz dann so tief, dass es keine Phasendrehungen etc. im Übertragungsbereich des Basses mehr gibt. (unter 10Hz)
Wer effektiv Subfrequenzen steil wegfiltern will, sollte sich einen Thumpinator oder einen VONG dazwischenpacken. Dann hat man eine definiertere Kontrolle
über den Tiefbass.
Die hohe Spannung von 63V ist mindestens für die Kondensatoren an der DI-Buchse lebenswichtig, falls man mal ein Pult mit eingeschalteter Phantomspeisung da anschliesst.
Warum verschieden Sorten einkaufen... ? Achtet drauf, dass die Elkos maximal 6mm Durchmesser und 11mm Höhe haben dürfen.
Wer möchte, kann auch den einzelnen 1µF-Kondensator auf der Speakon-Platine kurzschliessen. Ist aber nicht unbedingt nötig.
Step 3:
Hier geht es dem EQ an den Kragen.
Der Austausch der vier Widerstände 1K2 gegen 820 Ohm erhöht den Regelbereich auf +/- 15dB. Wer es feiner mag, kann die 1K2 drin lassen.
Durch die Änderung von C9 auf 3µ3 verschiebt sich der Bassbereich auf 50Hz.
Das Ändern von C10 und C6 schiebt die Low Mids etwas nach unten. HiMid gefiel mir ganz gut, habe ich so gelassen und High wird durch Ändern von C11 und C15 ähnlich einer Baxandall-Klangregelung. Allgemein sind mehr Brillianzen und Bass möglich, Britzelhöhen können aber auch effektiver abgesenkt werden.
Alle Kondensatoren sind MKT -Typen von WIMA im Rastermaß 5mm. Der 100pF in Pos C15 ist ein kleiner Keramikkondensator.
Step 4:
Das ist nicht jedermanns Baustelle. Hier wird Zusätzliches auf das Board gebastelt. Der freie Kontakt des Passiv-Schalters wird genutzt, um die Verstärkung des 1. OP-Amps umzuschalten. Wer einen lauten Aktivbass-spielt, kann diesen Step umgehen. Für passive Instrumente gint es einen ordentlichen Schub nach vorne.
Der Tausch des OP-Amps gegen einen OP2134 von Burr Brown sorgt dafür, dass der Preamp trotz höherer Verstärkung kaum mehr rauscht wie vorher.
Das Auslöten eines 8-poligen ICs auf einer doppelseitigen Platine ist ohne passendes Werkzeug nicht so ganz easy. Wer sich mit dem Löten solcher Leiterplatten nicht auskennt, sollte das besser jemanden vom Fach machen lassen.
Viel Spass beim Basteln
Euer "STRATITIS"

