alex_de_luxe
www.groovedruids.ch
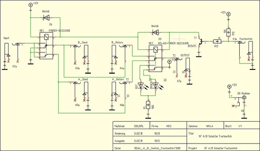
Während ich das Splitten als eine im Optimalfall rein passive Angelegenheit betrachte (Lehle P-Split II), ist das Mischen von Quellen mit passiv zu problembehaftet. 
Wenn's mit der schmalspur Lösung funktioniert. Ansonsten ist das halt das Lehrgeld.
				
			Wenn's mit der schmalspur Lösung funktioniert. Ansonsten ist das halt das Lehrgeld.

 
 
		 
 
		 
 
		 
 
		



 
 
		 
 
		 
 
		 
 
		 
 
		 
 
		