Folge dem Video um zu sehen, wie unsere Website als Web-App auf dem Startbildschirm installiert werden kann.
Anmerkung: Diese Funktion ist in einigen Browsern möglicherweise nicht verfügbar.
Mach Dir nichts draus, ich hab auch mal Bauingenieurwesen studiert. E-Technik ist genau dieselbe Mathemaik, nur etwas andere Zeitmaßstäbe...OK, ich bin kein Elektroniker, sondern BauIng.

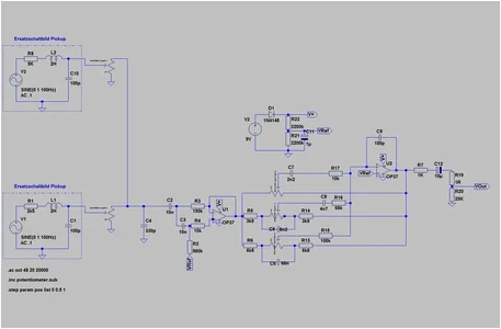
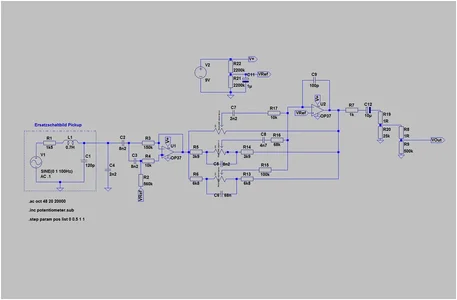
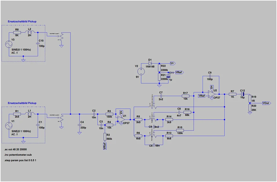
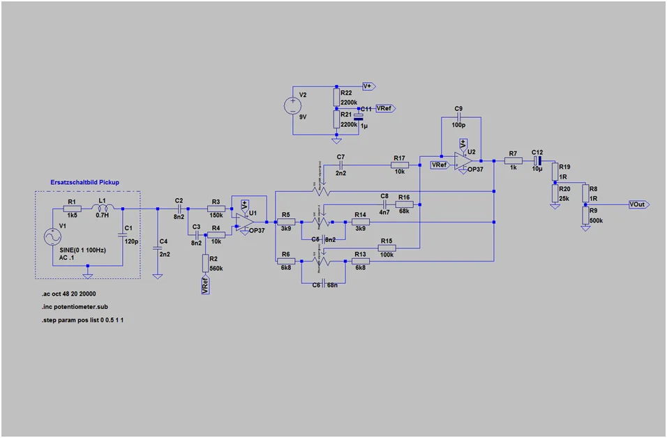
5k parallel hab ich allerdings noch nie bei einem MM style Humbucker gesehen. Die billigen Chinadinger liegen normal im Bereich 2k2 bis 3k DCR.
die Spice Simulation ist schon mit 2,5k gemacht.

