BassPapa
Well-Known Member
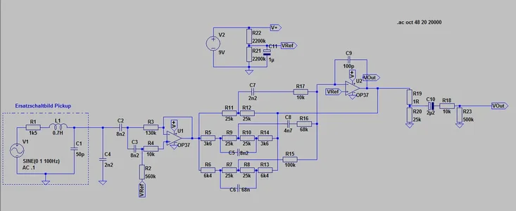
Im Prinzip ist es z.Zt. folgendermassen geschaltet:
@Zeppo: Danke schon mal. Es sitz ein Trimm-Poti auf der Platine, den ich zum Anpassen benutze.
Das Problem, dass ich habe, ist eine Frequenzverschiebung der Höhen nach "unten" hin. Ich kann es nicht messen, aber deutlich höhren und schätze es auf um die 2kHZ. Das liegt wohl daran, dass ich mir von Bassculture habe ein Set fertigen lassen, dass ansich sehr gut klingt, aber eben in sich nicht ganz homogen ist. Der MM ist etwas lauter und mittiger. Das wollte ich über einen Preamp ausgleichen, aber der MM scheint mit seinen elektrischen Werten nicht zum Preamp zu passen.
Es scheint keine Rolle zu spielen, ob ich mit passivem V-Poti vorweg in den Preamp gehe, oder nicht. Hatte ich vorher und als ich das V-Poti etwas abgesenkt hatte, hatte ich eine gute Frequenz für die Höhen. Daher, @Cpt.Fixit, bin ich auf die Idee gekommen, einen Wiedestand parallel zum Eingang bzw. ja dann auch parallel zum PU zu setzen, um auf den ungefairen Wert des orig. PUs von ca. 1,8 kOhm (meine den Wert irgendwo gelesen zu haben) zu kommen. Damit habe ich den Effekt gehabt, dass ich wohl die Höhen vor dem Preamp stark abgesenkt habe. Der PU hat parallel 5KOhm und ich hatte einen 6,8kOhm Wiederstand gewählt. Jetzt ist ein 10kOhm drin und es wirkt schon um einiges besser, aber halt in neutralstellung des Höhenpotis sehr dumpf. Daher hat sich mir die Frage an Euch gestellt, ob ich das überhaupt so machen kann.
@Zeppo: Danke schon mal. Es sitz ein Trimm-Poti auf der Platine, den ich zum Anpassen benutze.
Das Problem, dass ich habe, ist eine Frequenzverschiebung der Höhen nach "unten" hin. Ich kann es nicht messen, aber deutlich höhren und schätze es auf um die 2kHZ. Das liegt wohl daran, dass ich mir von Bassculture habe ein Set fertigen lassen, dass ansich sehr gut klingt, aber eben in sich nicht ganz homogen ist. Der MM ist etwas lauter und mittiger. Das wollte ich über einen Preamp ausgleichen, aber der MM scheint mit seinen elektrischen Werten nicht zum Preamp zu passen.
Es scheint keine Rolle zu spielen, ob ich mit passivem V-Poti vorweg in den Preamp gehe, oder nicht. Hatte ich vorher und als ich das V-Poti etwas abgesenkt hatte, hatte ich eine gute Frequenz für die Höhen. Daher, @Cpt.Fixit, bin ich auf die Idee gekommen, einen Wiedestand parallel zum Eingang bzw. ja dann auch parallel zum PU zu setzen, um auf den ungefairen Wert des orig. PUs von ca. 1,8 kOhm (meine den Wert irgendwo gelesen zu haben) zu kommen. Damit habe ich den Effekt gehabt, dass ich wohl die Höhen vor dem Preamp stark abgesenkt habe. Der PU hat parallel 5KOhm und ich hatte einen 6,8kOhm Wiederstand gewählt. Jetzt ist ein 10kOhm drin und es wirkt schon um einiges besser, aber halt in neutralstellung des Höhenpotis sehr dumpf. Daher hat sich mir die Frage an Euch gestellt, ob ich das überhaupt so machen kann.





