Gunni
Bassic ist knorke!
Nö, ich meinte schon beim Musizieren...aber du hast recht, solange noch Reserven im Output sind, gehts weiter 
Und im Alltag muss man nicht alles hören

Und im Alltag muss man nicht alles hören
Folge dem Video um zu sehen, wie unsere Website als Web-App auf dem Startbildschirm installiert werden kann.
Anmerkung: Diese Funktion ist in einigen Browsern möglicherweise nicht verfügbar.

Bei Hörgeräte löten bin ich dann aber rausRichtig kriminell wirds erst, wenn wir Hörgeräte brauchen.
Ich rezitier mal die Anfangsfrage für mich (gottchen über 13 Jahre her):So, genug von mir, Lebensgeschichte ist erzählt [^] Was habt ihr denn bisher so gebaut oder wollt noch bauen und wie hat das alles so angefangen?

(...) Der Spaß steht im Vordergrund.
Danke für den Tipp.Bevor du den Spaß am Black Mirror 7 verlierst:
Die Version der Platine und der Schaltplan wurde wohl aktualisiert.
Es sind aber immer noch Fehler vorhanden.
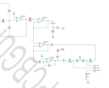
C36 solltest du kurzschließen. Ansonsten hat IC6_B und OC6_C keine Offset-Spannung.
Und die 9V an R59 sind definitiv falsch, hier muss VD angeschlossen werden. Oder du lässt R50 einfach weg, das geht auch.
Oki. DankeAlso C36 kurzschließen und R50 weg lassen, dann läufts
Viel Spaß beim löten!
4.5 V sind das. Resultiert aus dem Spg. Teiler R30 & R31, wird für die Opamp Schaltungen benötigt. (D3 hab ich mal vernachlässigt.)Was ist „VD“
3D Drucker hab ich nicht, aber der pragmatische Ansatz gefällt mir. Damit entfällt auch dass ich alles steckbar machen möchte, da die LP am Boden befestigt ist und beim allfälligen zerlegen kann ich dann die Verbindungen zu Potis usw. trennen. Somit entfällt das auch. Ich hätte die Verbindung mit Stift- bzw. Buchsenleisten gemacht. Aber wenn ich die sauber einpacke passiert hier gar nichts.Hi Lippi,
Schönste Lösung: Klammern aus dem 3D-Drucker (zB https://www.thingiverse.com/thing:2203329).
Oder die fehlenden Löcher bohren, dass könnte zB rechts neben IC1, über R32 und über dem Ground-Lötpad gehen.
Nylon-Schrauben und Muttern gibts im Baumarkt.
Grüße
Chris
Edith: ganz pragmatisch gesehen muss die Platine auch nicht befestigt werden. Platine so einpacken, dass nichts kurzschließen kann und einfach reinlegen geht auch. Die ganzen Kabel sorgen schon dafür, dass sich da nichts wegbewegt…
Edith2: Was meinst Du mit steckbar?
Heisskleber wäre sicher etwas sanfter als der Montagekleber den ich bereits schon in den Händen hatteWie wäre es mit Heißkleber?
Einfach vier kleine Punkte auf die Platine gesetzt, als "Abstandshalter" und dann die Platine fixiert.
Einfach aufpassen, das man kein Bauteil komplett eingießt, Heißkleber lässt sich ansonsten wieder sauber abziehen und mit etwas Vorsicht geht da auch nix kaputt.
Wie wäre es mit Heißkleber?
Einfach vier kleine Punkte auf die Platine gesetzt, als "Abstandshalter" und dann die Platine fixiert.
Einfach aufpassen, das man kein Bauteil komplett eingießt, Heißkleber lässt sich ansonsten wieder sauber abziehen und mit etwas Vorsicht geht da auch nix kaputt.
Heisskleber wäre sicher etwas sanfter als der Montagekleber den ich bereits schon in den Händen hatte![]()
Ist ja eigentlich legitim. Ist elastisch, dämpft ein wenig und hält trotzdem. Genau das was man will...
