Folge dem Video um zu sehen, wie unsere Website als Web-App auf dem Startbildschirm installiert werden kann.
Anmerkung: Diese Funktion ist in einigen Browsern möglicherweise nicht verfügbar.
Mein FSB account geht noch
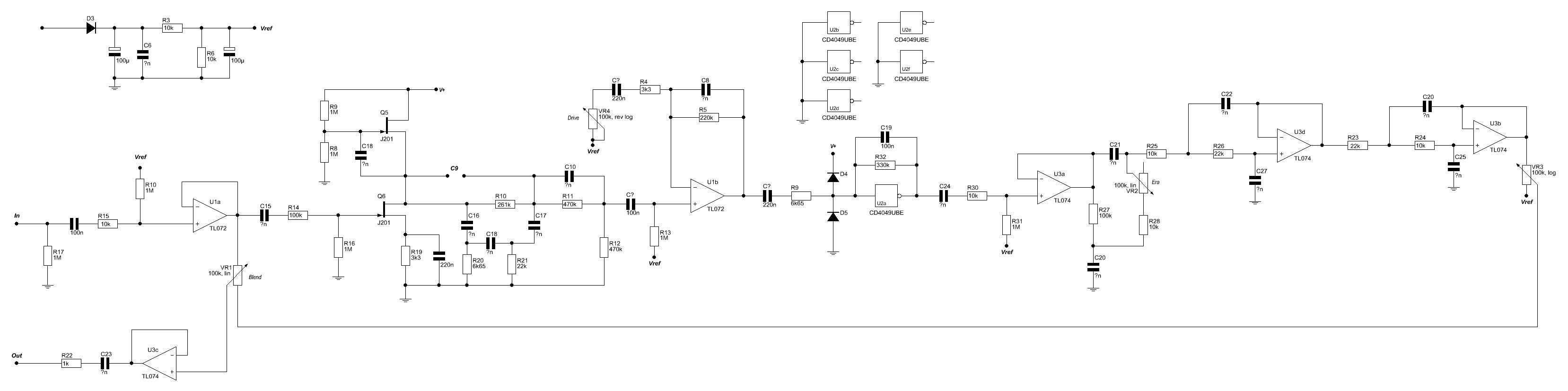
Aber dort gibts nicht wirklich was anderes als im guitar-fx forum, aber fürs interssierte Publikum, es fehlen noch ein paar Bauteilwerte aber das sollte kein großes Problem sein
Anhang anzeigen 30467

dit: Jetzt weiß ich auch was du mit Invertierer meintest flobert, hatte gedacht du meintest da eine bestimmte Schaltung. Aber wie kommt man denn auf die Idee da einen Logikbaustein reinzusetzen? Abgefahren...
Nope. Die ersten waren bedrahtet. Woher ich das weiß? Frag mal 4low. =)
Die SMD-Geschichte kam auf als Spencer von 3LeafAudio die Teile gefertigt hat.
Ich hatte beim Sansamp immer so ein leichtes Mittenloch in Erinnnerung, das hat diese DIY-Variante absolut gar nicht.
