theendofallthatis
Well-Known Member
Kamera/Iphone stand auf nem Amp. Alles, alles hat einfach vibriert. War geil!Lag die Kamera auf der Heizung oder sieht man die Schallwellen ?
Folge dem Video um zu sehen, wie unsere Website als Web-App auf dem Startbildschirm installiert werden kann.
Anmerkung: Diese Funktion ist in einigen Browsern möglicherweise nicht verfügbar.
Kamera/Iphone stand auf nem Amp. Alles, alles hat einfach vibriert. War geil!Lag die Kamera auf der Heizung oder sieht man die Schallwellen ?
Anderer Begriff für "langweilig"


Alte Säcke SyndromManchmal bin ich mental zu langsam…![]()

Es gibt nur einen, der schneller zieht als sein Schatten…Edith meint, mein Gott Jungs Ihr zieht schneller als mein Schatten.

Wat lose, biste uff Krawall jebürstet?Hier wird gleich mal nass durchgewischt, ihr Fotzen!!
![]()

Ha-ha, hier geht ja wieder mal die Post ab ... business as usual.
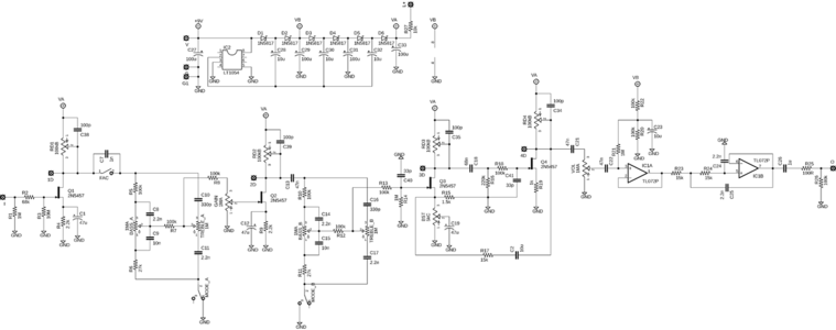
Warum ich aber eigentlich hier bin: ich habe mir kürzlich ein von Dunwich Amps designtes Pedal gebaut (den Apostle, PCB über Oshpark erhätltlich), welches von Dirtbox Layout wiefolgt beschrieben wird: "Looks like a very interesting Matamp/Orange Amp emulator running mostly at almost 36v with an active speaker simulator(?) and a "Mode" switch for two tonestacks. Each being at different locations in the circuit."
Kann ich den lötfähigen unter Euch empfehlen - (für alle anderen: @StonerGreg baut sicher gerne ein paar davon...).
Hier ein kurzer Test mit Loop, ich fummle nur am Gain und Boost Poti rum, um 0:40 wechsle ich das Tonestack. Volume ist kaum offen, beide Tonepotis so etwa "at noon".
Für die Nerds: Schema angehängt.
Rock on!![]()
Ich glaub, das ist ein Fahrplan für den StromUnd wo ist auf dem Fahrplan der Hauptbahnhof?

Wahrscheinlich grade "The Boys" in Dauerschleife gegucktWat lose, biste uff Krawall jebürstet?![]()
Beste."The Boys"
Also bi-amping, beide zugleich gespielt?Kann man machen. AD an der 810, Thunderverb 200 an der 215. Keine Pedale
obsolet.Lag die Kamera auf der Heizung oder sieht man die Schallwellen ?
Absolut richtig beobachtet!Durch den Schalldruck wurde die Raumluft in einen plasmaartigen Zustand versetzt, was zu Verschiebungen des Raum-/Zeit-Kontinuums führte.
Ach, weiß man doch!Bist du Wissenschaftler?!
