Folge dem Video um zu sehen, wie unsere Website als Web-App auf dem Startbildschirm installiert werden kann.
Anmerkung: Diese Funktion ist in einigen Browsern möglicherweise nicht verfügbar.
Danke Greg für Deine Einschätzung. Ich finde den M9 sehr interessant. Aber ich brauch ja keinen neuen Amp, oder doch?Ja? Wer sagt denn sowas?
Der hat sogar ein paar Watt mehr, abhängig von der Version der verbauten Endstufe. Die späteren Modelle haben 600W (wie der M6), die früheren 900W. Die Vorstufe ist quasi identisch zum M6, plus Graphic-EQ, plus Compressor.
Und was das Padkästchen angeht - da habe ich ein zwiegespaltenes Verhältnis. Klar, das Ding funktioniert, der Master ist feiner zu dosieren. Was mir allerdings nicht gefällt, je mehr Dämpfung stattfindet, desto „träger“ wird der Amp. Klar, die Endstufe wird am Eingang nicht mehr mit vollem Pegel angefahren und das spürt man ganz deutlich beim Spielen. Er fühlt sich nicht mehr so direkt an, irgendwie „zugeknöpft“ und je mehr Dämpfung eingestellt ist, desto „lahmer“ fühlt sich der Amp an.
Ich habe das Kästchen wieder beiseite gelegt und muß den Master halt wieder etwas feinfühliger regeln. Ein bissken fummelig aber durchaus bedienbar, wie ich finde. Wenn noch jemand ein Pädkastchen sucht - PN.![]()


. Au weia…Aber ich brauch ja keinen neuen Amp, oder doch?. Au weia…
Doch, wird uns richtig angezeigt. Dir aber nicht. Etwas triggy, ich weiss!Bilder drehen klappt wie immer,.... garnicht.
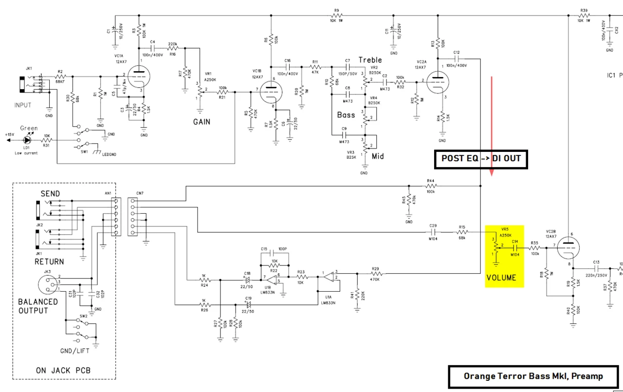
Moin Loide, ich hab ja letztes Wochenende den Terrorbass zum ersten mal live gespielt. Open Air, Benefiz für ukrainische Flüchtlinge, nur am Rande. - Was mich extrem genervt hat, war, dass der DI vom TB abhängig vom Master Volume ist. Jetzt hab ich gelesen, dass Kollege @Flobert einen Mod hat. Meine Frage wäre,
Ich meine nicht. Das ist sone Terrorkrankheit, die sie einfach beim MK II übernommen haben. Aber man möge mich bitte korrigieren, wenn ich da falsch liege.
Jo, wir haben uns ja schonmal in Ebern in unserem damaligen PR getroffen. GenzBenz GBE 750 und Du hattest Deinen G&L dabei, remember?@digitalkeule du wohnst doch im Raum (HAS/BA), oder?


Ist das beim MK2 auch noch so? Ich finde da keine Info im Netz, nur eine Produktbewertung beim großen T, bei der wieder geschrieben wird, dass der DI doch Masterabhängig ist. Das hat mich immer davon abgehalten mich näher mit dem Terror auseinanderzusetzen. Aber mit DI nach Gain könnte ich super leben! Weil eigentlich finde ich den Terror super interessant. Es gibt doch hier bestimmt genug Nutzer, um das ein für alle Mal zu klärenDer DI beim MK1 ist definitiv NICHT vom Mastervolume abhängig.
Ich haben einen Terror MK2, benutze den aber DI nicht. Ich habe mal ein Foto vom Anschluß gemacht, vielleicht hilft Dir das weiter:Ist das beim MK2 auch noch so? Ich finde da keine Info im Netz, nur eine Produktbewertung beim großen T, bei der wieder geschrieben wird, dass der DI doch Masterabhängig ist. Das hat mich immer davon abgehalten mich näher mit dem Terror auseinanderzusetzen. Aber mit DI nach Gain könnte ich super leben! Weil eigentlich finde ich den Terror super interessant. Es gibt doch hier bestimmt genug Nutzer, um das ein für alle Mal zu klären
Beim Little Bass Thing steht es ja sogar in der Bedienungsanleitung, dass der DI nach dem Master kommt.
Wer will schon Aal glatte und perfekte Geräte?"Wir haben ein Problem, unsere Amps könnten perfekt werden."
"Ja wir sollten was nerviges rein machen. So richtig sinnlos."
"Genau, DI-Out nach dem Master zum Beispiel."
"Genial! Und Rasterpotis. Das ist ja mal so richtig dumm!"
"Perfekt, und trotzdem sind die Amps GAS-Auslösend-Geil. Die Leute werden es Lieben und Hassen."

"Wir haben ein Problem, unsere Amps könnten perfekt werden."
"Ja wir sollten was nerviges rein machen. So richtig sinnlos."
"Genau, DI-Out nach dem Master zum Beispiel."
"Genial! Und Rasterpotis. Das ist ja mal so richtig dumm!"
"Perfekt, und trotzdem sind die Amps GAS-Auslösend-Geil. Die Leute werden es Lieben und Hassen."
