Heute habe ich nach 2 Jahren und 10 Monaten meinen Traynor YBA-200 V2 aus der Reparatur bekommen (der sollte als dickes Ding durchgehen).
Er spielt einwandfrei und kommt an meinem FMC-Gespann 115 + 210 sehr gut.
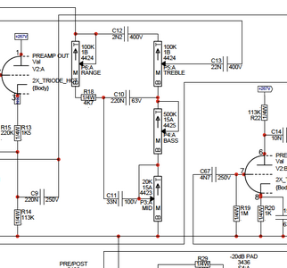
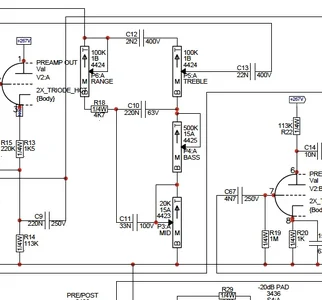
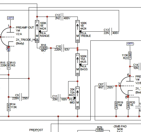
Allerdings ist mit genügend Bässen keine sehr hohe Lautstärke zu erreichen. Bässe raus (8Uhr), mit den parametrischen Mitten ein bisschen die Tiefmitten rein - da ist der laute, drückende Sound!
Der Preamp des 200 gefällt mir sehr gut, fast besser als der des 300. Und mit ausreichend lauten und kräftigen Boxen reicht der auch für die meisten Gelegenheiten aus.
Mit einem Vong kann man das vielleicht noch optimieren, die Tiefbässe braucht man ja nicht wirklich.
Er spielt einwandfrei und kommt an meinem FMC-Gespann 115 + 210 sehr gut.
Allerdings ist mit genügend Bässen keine sehr hohe Lautstärke zu erreichen. Bässe raus (8Uhr), mit den parametrischen Mitten ein bisschen die Tiefmitten rein - da ist der laute, drückende Sound!
Der Preamp des 200 gefällt mir sehr gut, fast besser als der des 300. Und mit ausreichend lauten und kräftigen Boxen reicht der auch für die meisten Gelegenheiten aus.
Mit einem Vong kann man das vielleicht noch optimieren, die Tiefbässe braucht man ja nicht wirklich.


