Topmoppel
Well-Known Member
Für mich keine Klinke für Bassamps >100W
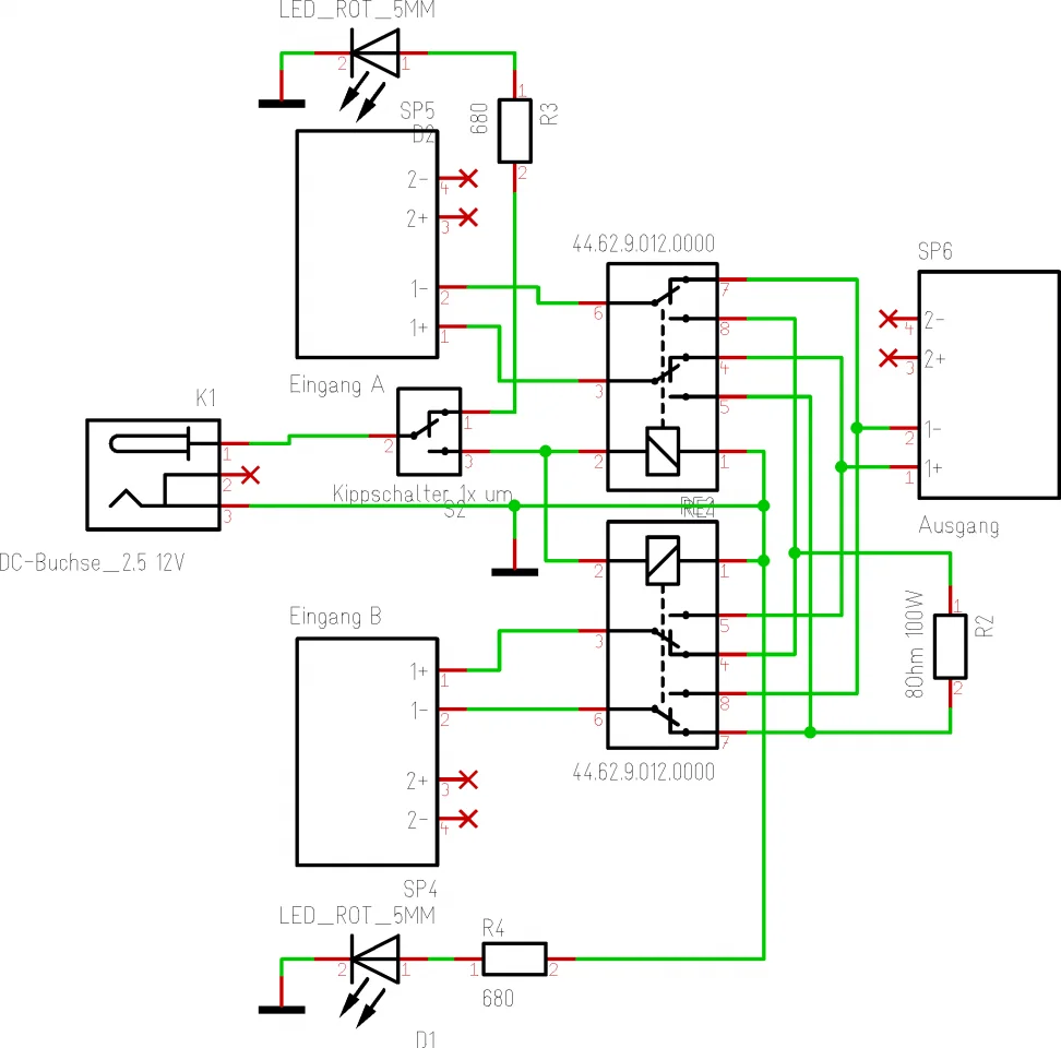
Schaltplan kann ich fertig machen...
Danke für das Angebot. Vielleicht komme ich noch darauf zurück
Folge dem Video um zu sehen, wie unsere Website als Web-App auf dem Startbildschirm installiert werden kann.
Anmerkung: Diese Funktion ist in einigen Browsern möglicherweise nicht verfügbar.
Für mich keine Klinke für Bassamps >100W
Schaltplan kann ich fertig machen...
Wenn du keinen Bock auf umstecken hast, auch da kann man vergessen, den Röhrenamp an eine Box anzuschließen, hilft nur eine Röhrenamp taugliche LS Umschaltbox. Die legt dann den nicht benutzen Ausgang auf einen Dummy Lastwiderstand. Kann man sich auch selber bauen, dann wirds etwas billiger.

Eine schöne Stahlplatte oben auf die Widerstände, Ränder hochbiegen, dann kann man auch gleich Spiegeleier darauf braten.300 Watt DummyLoad? Mmmm![]()
Die Größe müsste doch genau für ein Spiegelei reichen, und die Widerstände erlauben perfekte Wärmeübertragung...Anhang anzeigen 128745
8Ohm 400W Dummyload mit Umschalter damit ich auf 300W Dummy + 100W an externen 8Ohm umstellen kann. Damit teste ich Röhrenamps ohne das ich Ohrensausen bekomme. Das Gehäuse wird auch nach kurzer Zeit schon gut warm. Lüfter hab ich aber noch nicht eingebaut.
Ach Quatsch, heiz den Amp einfach mit einem Lindenbass, dann werden Ei und Lack schön weich und mumpfig.Ja, aber der schwarzer Lack pickst so zwischen den Zähnen![]()



unlackierter deckel? oder gleich eine anti-haft-beschichtung drauf ...Ja, aber der schwarzer Lack pickst so zwischen den Zähnen
simpel aber effektiv.Der andere Basser und Ich verwenden einfach nur ein Netzstecker. Wenn man vergisst umzustecken kann nichts passieren weil der Verstärker keine Stromversorgung hat.

