Willie
Rock on...
PC Netzteile sind eher ungeeignet, weil man da immer alles Filtern muss und der -12V Strang meistens doch nicht soviel Leistung liefern kann. Und man hat da die 3,3V und 5V die zwar ordentlich Last abkönnen, man aber nicht benötigt. Und ehrlich, wer will schon mit seinem Verstärker immer ein dickes 13,8V Netzteil zusätzlich mit rumschleppen...
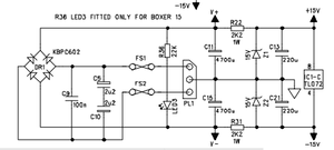
Bisschen Theorie? 12V * 1,41= 16,8V. Datenblatt: 14,6V braucht der 12'er mindestens... Reicht also. Ist aber auch nicht für Endstufen, da nur max. 200mA mehr würde ich da nicht dranhängen.
Bisschen Theorie? 12V * 1,41= 16,8V. Datenblatt: 14,6V braucht der 12'er mindestens... Reicht also. Ist aber auch nicht für Endstufen, da nur max. 200mA mehr würde ich da nicht dranhängen.


